BENQ家庭雲 JD-130體驗會心得
很高興這次有機會可以入選BENQ家庭雲 JD-130智慧電視棒的體驗會,可以好好體驗一下BENQ JD-130的功能特色,是否符合敗家需求
現今很多設備都講求智慧化,諸如手機、汽車、電視....等(以後可能連電冰箱、烤麵包機都講求智慧了吧XD)都智慧化了,若家裡傳統液晶電視(ㄜ~~已經不是在講傳統CRT了),想要升級智慧化電視,只要具備HDMI PORT即可安裝此裝置,那與市面上其他廠商產品有啥差異呢?就讓我們來看看吧
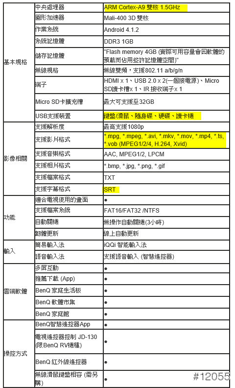
先看看JD-130的軟硬體規格:


可以看出OS是使用Android4.1.2, RAM有到1G,影片格式支援相當豐富(rmvb沒有列在裡頭,不過只要再安裝其他APP,像MX Player 這一類的軟體就可以撥放了)
會場每組皆有準備一台55吋電視與JD-130供網友體驗

美麗的BENQ天使是一定要的,完成與SG合照打卡還有小禮物呢(這下可以名正言順跟SG 合照了XD)

到電視後面瞧一瞧JD-130本體體積大小,與手上的LG G PRO手機相比,體積相當小巧玲瓏,重量也相當輕巧,來到羽量級的32g(不過這種非行動裝置的設備強調輕巧似乎不是太大的賣點)
今天的活動就由美麗的主持人展開序幕


JD-130有附上遙控器,使用紅外線來控制JD-130,大小適中手感還不錯,不過因為JD-130有支援USB鍵盤滑鼠,買家一般來說應該都會使用滑鼠/鍵盤來操作吧,畢竟用鍵盤打字有效率的多


既然是Android設備,安裝Android APP是理所當然的囉,超大畫面的CandyCrush遊戲

大畫面切水果的快感(不過是用滑鼠切就是了XD)
看PPS也是很多人必備的功能

按下遙控器的"資訊鍵"可隨時查看訊息資料(就像Android手機由上往下滑可以滑出資訊中心一樣)
搭配BENQ的家庭雲APP,可以將留言(以往都是寫紙條張貼在冰箱上)/照片/行事曆透過JD-130顯示在電視上,讓家人一同觀看

以前用PC/NB的接電視的時代,PC/NB後面總是一堆線糾纏不清,用JD-130可以省下不少麻煩
因為家裡目前是使用NB與海美迪HD600A作為影片撥放的工具,所以JD-130與這些設備相較之下,心得如下:
特色&優點
1.國產品牌,支援滑鼠與鍵盤操作
2.搭配BENQ雲空間,可上傳照片並分享留言/行事曆
3.操作流暢度還不錯
4.操作簡易,線路接線也很簡單
5.省電
6.家裡的牆壁/電冰箱不會再貼滿小紙條
缺點&建議
1.不支援ISO檔撥放 (影片支援度上還是海美迪這類撥放器大勝)
2.附贈的雲空間只有5GB而且只有2年
3.黏一個紅外線接收器在電視上可能會有點醜






