其實我不算是忠實的果粉,只是剛好現在使用iPhone而已。在某些地方iPhone的確比Android系統來的穩定許多,畢竟封閉式系統在整合或是除錯方面總是要比開放式系統來的容易,同樣用過兩年的手機,iPhone硬是比多數Android系統的手機來的穩定,速度也不會慢的太明顯,也因此iPhone的舊型號在市場上也比較保值。雖然iPhone有諸多優點,支持者也穩居第一,但有個無法忽視的缺點就是容量限制很硬。
大家都知道iPhone是不能自行擴充記憶卡的,為了系統穩定的需求,iPhone只開放存取自己拍攝的照片、影片、截圖等等,其他資料均無法任意存取(當然或許有人會想辦法用非正規的方式存取,但安全性就必須自己負責),而目前iPhone最低容量是32GB,扣除安裝的各類APP之後其實所剩無幾,更別說iPhone7之前的機種最低容量還只有16GB。
我目前正在使用的是iPhone6Plus 64GB,因為我經常喜歡安裝一些APP來玩,因此我的iPhone就經常性處於容量不足的狀況,通常是1-2週內就一定要將照片、影片等移動至電腦,然後才能繼續拍照,或許有人說我這根本是自找的,沒事不要裝那麼多APP不就好了,不過我既然用iPhone就是要多玩玩各種各樣的APP啊,光是使用基本功能我花那麼多錢買iPhone做啥?說到這裡,我可以很不負責任的說:絕大部分的iPhone使用者都希望容量能夠繼續擴充的,什麼?你不需要?那下面內容你不用看了,因為這篇文章就是容量不夠的解決方案,至少我還是很需要的...........
AH790 蘋果雙用旋轉碟是宇瞻科技最新推出的產品,宇瞻科技(8271)是專注於數位儲存的全球性領導品牌之一,從研發、設計、製造、行銷全部一手包辦,本著信賴與創新的核心價值,逐步成為客戶心中最佳的數位儲存服務整合品牌商。宇瞻科技 今年歡慶20周年,除蟬聯5年工業用固態硬碟全球第一供應商、連續9年榮獲台灣精品獎,這次更以首度參賽之姿,擊敗眾多高手,榮膺2017「TCSA台灣企業永續獎」企業永續報告類-電子資訊製造業組「銀獎」,為目前台灣記憶體模組廠唯一榮獲此殊榮的企業! 介紹了這麼多,大家可以去買股票了........................唉呀!本來是要介紹隨身碟的,不小心又離題了,我這個人就是個話嘮,還請看官們不要太介意
小小一個隨身碟其實沒什麼好開箱的,但是為了不讓大家覺得我太偷懶,還是不免俗的來張外觀照吧,AH790支援iOS8.0以上
AH790 蘋果雙用旋轉碟採用鋅合金打造,兼顧耐用與美觀,比我在市面上見過的大多數隨身碟都好看,如果搭配吊飾或掛繩就可以成為一個時尚的小飾品
AH790 蘋果雙用旋轉碟旋轉時定位感很明確,轉到四向定位點時會有很明顯的定位感,不用擔心變成指尖陀螺~XD。我個人很喜歡這種無蓋設計,像我這種健忘的人就不會為了一個蓋子到處東翻西找
AH790 蘋果雙用旋轉碟的吊孔又大又粗="=,不對,是吊孔很大很好穿、邊緣很粗很牢固(該分開講清楚時就要分開說明,不要造成誤會)
我自己是喜歡把隨身碟直接掛在鑰匙上,出門就絕對不會忘記,而且也不容易弄丟。大家也可以想想有什麼好的攜帶方式
AH790 蘋果雙用旋轉碟當然就是拿來擴充iPhone容量用的,不過在開始使用前要先去APP Store下載iFileBridge這個APP,之後所有操作都透過它來執行
下載完畢後,直接插入AH790 蘋果雙用旋轉碟,確認連結後就會出現主畫面,iFileBridge支援繁體中文,所以不用擔心看不懂,在支援語系上目前也支援俄文、日文、阿拉伯文、泰文、簡中及英語,一共七種語系
安裝完畢後第一件事當然就是先釋放我的空間,進入圖片選項即可複製手機內的照片,利用多重選取可以全選,或者選擇自己需要想要保留的單獨傳輸,像我這麼懶惰的人當然是全選最方便了,傳去之後有空再慢慢整理(通常到最後就是不整理了XD)
除了最常用的複製之外,也可以刪除、共用(分享),選取單檔時才能共用,共用的選擇依每個人iPhone內AirDrop的內容不同而有所差異,常用的社群軟體如LINE、雲端儲存如BOX等等都是支援的
更多的選項目前只有移至,不過我個人並不建議採用移至,原因是移動的傳輸速度比複製慢,如果檔案很多,傳到一半突然沒電或者閃退就不好玩了(不要說不會,人倒楣的時候什麼都能發生)。而且複製後再刪除,除了速度比較快之外,也多了一個反悔的空間,移至選項會讓您選擇內部(iPhone)或者外部(隨身碟)儲存
如果想要將檔案分類的話,最好在隨身碟上預先建立資料夾,省得到時候還要再多搬一次
備份選項可以備份檔案及聯絡人資料,對資料多一層保護,以後如果要換機時也很方便
使用檔案備份功能時不需選取檔案,會直接將手機內可以備份的檔案全部傳輸到隨身碟中,備份完畢後還會告訴你備份結果,我沒遇到失敗所以也不知道失敗會怎樣,麻煩遇到的人告訴我一下(毆飛~~~)
檔案管理當然就是管理所有能夠讀取的檔案,由於iPhone本身的限制,能夠讀取的僅限於自己製作的檔案,不像Android系統那麼多元,這也是iPhone比Android手機更加需要隨身碟的原因
照片部分除了相機拍照之外,其他APP製作的相片只要能夠選取的都能讀取
檔案可以依照自己習慣的觀看方式選擇清單或者縮圖,也可以調整排序
相機功能就是直接照相了,不過比較特殊的就是用這個功能拍的照片跟影片會直接存在隨身碟裡,對於手機空間已滿,但又馬上需要拍照錄影,來不及傳輸檔案時可以應急使用。我說應急的原因是這個拍照介面非常的陽春,從截圖畫面可以看出單純就是拍照跟拍影片而已,什麼拍攝模式調整、美肌之類的通通沒有,所以除非正常拍照到一半容量真的不夠了才拿來應急用,不然我還是建議先將檔案傳輸到隨身碟後,再利用手機的APP拍照會比較好看一些
用以上方式拍照的照片會直接存在Camera資料夾中
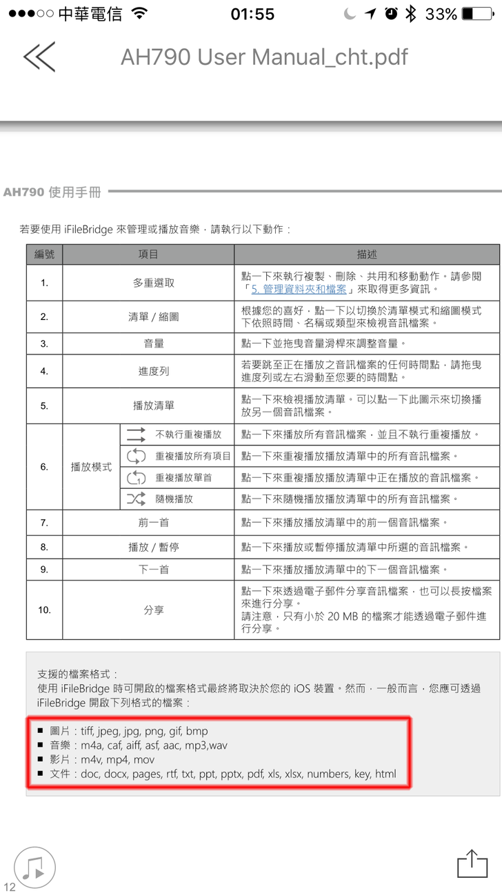
iFileBridge支援的檔案格式如下,不過這些只是本APP可以直接播放的格式,如果遇到APP無法播放的格式,則可以使用外部APP來播放
iFileBridge右上角的齒輪是進入設定模式,在此可以設定播放軟體,爾後就可以用設定好的軟體播放檔案
在影片部分我使用Ace Player,幾乎所有檔案都能播放,iFileBridge不支援的的MKV、FLV、AVI、MPG、RMVB等等都沒問題
文件主要以Office類的文件為主,iFileBridge雖然都可以讀取,但是無法編輯。不過我認為這個問題不大,因為一樣可以透過Office365處理,不過我自己是不喜歡用手機處理文件,畢竟手機畫面不大,光是選取範圍就不容易,編輯更是麻煩。能夠觀看及傳輸對我來說已經夠用,編輯還是交給電腦比較習慣
這張照片光看就覺得很蠢,雖然我覺得不會有什麼人會做這種事,不過為了實驗我也認了。AH790 蘋果雙用旋轉碟同時接上兩種傳輸介面時並不會直接作為傳輸線讀取手機內的資料,而是以先接上的那一邊做為主體:先接上手機就連結iFileBridge,先接上電腦就單純作為隨身碟,此時另一端是不會有作用的,因此不用怕它錯亂(我已經先實驗過了,大家就不用再學我,反正我蠢事作多了,死豬不怕開水燙.......)
最後不免俗的做個讀寫測試,測試結果請參考
總結:
以目前雲端空間的廣泛使用而言,可能許多人認為隨身碟已經不是必要的東西了,我想這個觀念是錯誤的。雖然雲端空間很好用,但雲端空間有兩個致命缺點卻是目前無法改善的:
一、就是雲端空間的容量大多有限,就算你每個雲端空間都註冊、分散放置資料,雖然看似空間容量變多了,但你必須記得那個檔案放在什麼空間,不然光是找資料就累死人。另外雲端存取是需要時間的,大檔案傳輸就算4.5G網速全開也要一些時間,萬一當天網速不佳或者傳輸一半當機,甚至讀取不到那就挫賽了,因此將重要檔案放在隨身碟便可解決這個問題
二、雲端空間的安全性也備受質疑,APPLE帳戶遭入侵的案件時有所聞,就算APPLE公司通常反應很快立即處理,但誰也不知道哪天倒楣的時候輪到自己,還有註冊多個網路空間的人,為了避免忘記密碼,通常都會使用同一組密碼,這也造成駭客只要破解其中一個空間,通常可以直接將你所有空間全部破解,一不小心就變成冠吸哥第二,光想想就很恐怖,因此將資料備份在自己的隨身碟裡面還是比較安全的
AH790 蘋果雙用旋轉碟的好用毋庸置疑,以下列出幾個我認為值得推薦的優點:
一、外觀美麗:雖然跟功能沒有什麼關係,不過我認為這絕對是第一優點,誰叫我自己就是外貌協會的嘛!AH790 蘋果雙用旋轉碟光是外觀就大勝市面上同類型產品。一般隨身碟、OTG隨身碟都沒有在外觀上面下功夫,導致隨身碟就只能這樣而已。AH790可以把它當作項鍊、鑰匙、吊飾使用,完全不會有違和感。美觀又實用就是它的最佳寫照,我相信很多人會因為外觀而購買AH790,好的工業設計絕對可以刺激購買慾
二、擁有多項安全認證:APPLE原廠MFi認證,這個是廢話,沒有通過認證的產品大家應該也不敢用。不過除了MFi之外,還通過CE、FCC、BSMI、RCM等認證,總之就是安全有保障拉!
三、便利的「一鍵備份」功能:對於懶惰的我來說,這個功能太實用了,不管什麼時候,按下一鍵備份就對了,也不用自己再選取檔案,無腦備份隨時釋放你的空間(當然備份完畢後的刪除要自己來)
四、即拍即存:雖然我在文章內說了這個比較適合拿來應急,不過並不能否認這功能的確相當便利,萬一手機中資料都是不能刪的,臨時又有錄影需求,這功能就能體現出他的價值,而且拍照屬於APP應用功能,希望以後在更新iFileBridge的時候,能夠增加一些常用的輔助拍照模式,那就更方便了
五、雙介面旋轉切換:AH790支援 Apple Lightning & USB 3.1 Gen 1 Type-A 雙介面傳輸,這部分AH790並非獨創,但AH790貼心的 設計了延長接頭,可以適合各種手機保護殼,無須拆卸即可快速連接,這就不是每個產品都有的了,在與他人交換檔案的時候特別好用,小小貼心大大便利
六、可隨時播放高畫質影音:快速的傳輸速度讓即時播放完全沒有限制,不會因為傳輸速度跟不上而造成LAG,因此可以把影音檔案先放在AH790 蘋果雙用旋轉碟內,在接上後直接從隨身碟播放,無須傳輸至手機內。因為可採用外部播放軟體,所以只要播放軟體支援,對於影音格式是沒有限制的(我D槽內的高畫質迷片可以在手機上看了.........大誤)。唯一一點要注意的是APPLE裝置不支援NTFS格式,而FAT32單檔大小不能超過2GB,所以無法存取超過此容量限制的檔案
總之AH790 蘋果雙用旋轉碟是一個成功的商品,推薦每位使用iPhone、iPad的玩家都入手一個,絕對可以提升您生活的便利度。如果您說你一開始就已經購買256G版本的話..........,嗯!沒關係,現在或許還不需要,不過我相信您需要的那一天總是會到來的,差別只在於早晚而已~~XD





























