市面上的耳機款式眾多為了更貼近人的需求如音樂品質、 電競 、 運動等多樣化需求,而發展出頭戴式、 頸掛式、有線無線入耳式耳機,當然要選耳機
就要看消費者的要求如音質、價格、功能、設計和使用環境,這樣才比較貼近消費者的接受度。
圖片出處:pexels.com/:Ketut Subiyanto

A.耳機種類
1.有線頭戴式耳機&無線頭戴式耳機
有線頭戴式耳機與無線頭戴式耳機功能都相同,包覆整個耳朵,具備隔音效果可以很清楚的聆聽聲音,但長期戴下來會感覺很重,無線和有線差別有線就只有一個用線連接,無線則用藍芽來連線,只是有線要小心別勾到,容易損壞耳機,價格有差別。

圖片說明:無線頭戴式耳機

圖片說明:有線頭戴式耳機
有線入耳式耳機/入耳式真無線藍芽耳機
不需插入耳機孔,藍牙耳機的配對方式操作之前要先與裝置配對,就像PC/Notebook/SmartPhone 藍芽無線要與藍芽耳機配對設定好,一旦配對成功後,使用任何裝置都能輕鬆完成。就像大部分的藍牙耳機,真無線藍牙耳機一旦與裝置配對後,在下次打開時即自動連線,就可輕鬆享受無限的自由,但須小心耳機容易脫落。

圖片說明:有線入耳式耳機

圖片說明: 入耳式真無線藍芽耳機
3.掛耳式藍牙耳機/頸式藍牙耳機
主要使用在運動的場合使用,有些人怕入耳式真無線藍芽耳機小,容易掉也會購買此款型式耳機,避免遺失。
圖片說明: 掛耳式藍牙耳機/頸式藍牙耳機
B.要怎麼選音質?
其實要選音質的好壞,其實筆者建議要試聽,可選可提供試聽的實體店的因為音質的好壞還要取決於聽者的感受, 品牌是可以做為選擇參考的,但同一種品牌可能也有中高低價,所以也需要讀者能夠接受,舉例來說頭戴式藍牙耳機Sony WH-1000XM4的價格不便宜,其具有出色的降噪性能、戴起來令人感到舒適以,且具有長效30小時電池續航力,音質也聽起來有質感,但高價的商品可能讓消費者購買行動有所遲疑。
如果您要選擇較好的耳機,首先建議有選較好的隔音效果,通常頭戴式耳機比起入耳式/頸式藍牙耳機,其效果更好,這是因為較大的耳罩將整個耳朵包覆,也要選具有降噪效果,降噪功能跟主動和被動,被動式式耳機將外界的雜音阻隔起來,如頭戴式藍牙耳機/耳機。主動式降噪利用電聲技術來製作噪音的反向聲波,來有效地消除了噪音,一般來說若耳機能選同時具有主動和被動降噪是不錯的選擇,頭戴耳機通常較易符合需求,但若想要攜帶方便其實入耳式也要選擇較容易緊密塞入自己的耳型,也能產生頭戴耳機的被動隔音降噪效果。

需注意的是藍牙規範播放設備和接收裝置必須同時支援相同的編碼格式,才能以該格式規範傳輸。根據earphoneman指出若強調音質,則取決於耳機內的驅動單體,另外高解析音源編碼的技術也是能將原音不被壓縮失真,藍芽版本選5.0以上,有效減少聲音延遲,雖不能完全解決,但可以將之盡可能達到最小,目前的音源編碼技術有的藍牙耳機:aptX、aptX HD、aptX LL、LDAC、LC3和Samsung可擴展編解碼器(僅適用於三星),這些編解碼器優於通用編解碼器SBC。
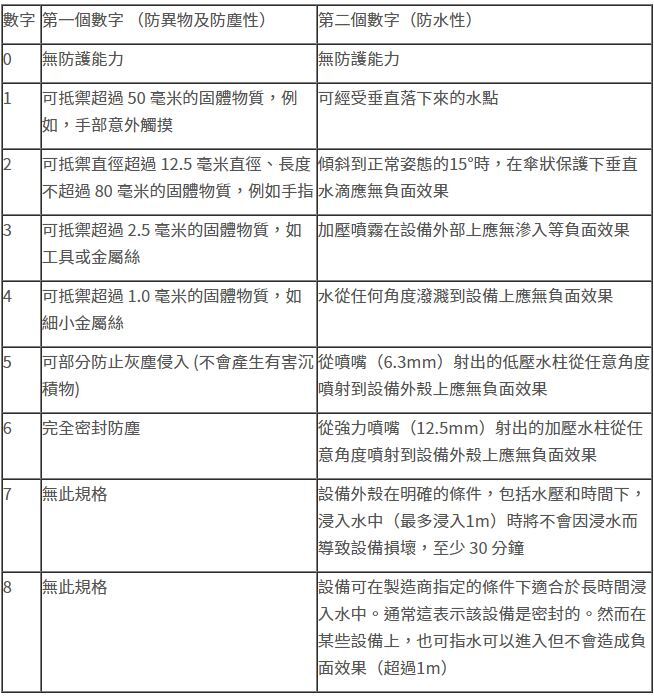
另外,若長時間使用或運動時使用,可選擇頸掛式藍牙耳機,ipx5等級以上,ipx 是國際制定防水防護等級認證,防止汗水火或雨水浸入,但無法防止浸泡至水中,可防止低壓水柱的衝擊。
舒適也是一個非常重要的功能需求,筆者建議先去實體店試聽,實際聽音質,頭戴是要選擇重量要輕,頸式藍牙耳機/入耳式耳機要選擇能配戴緊密,才不會容易有外來聲音干擾和時時要調整和重新配戴的麻煩。

圖片出處:電腦王阿達

圖片出處:電腦王阿達
要選降噪和雙振膜,藍芽等級5.0、具LDAC高解析音源編碼,筆者推薦如AU-Flex ANC頸掛式降噪藍牙耳機,是一款防水階級IPX5等級,搭載許多新興科技和處理高階的音質性能:如LDAC 高解析傳輸、ANC 主動降噪、智能磁扣省電模式、採用Type-C頭 快充,以及環境音質模式。並可連續播放續航22小時,採用藍牙 5.0 連線技術及達 990 kbps 的 LDAC 音源編碼,讓原音真實重現。獨有的專利研發AU雙模振膜技術,將中、高頻的平衡度可最佳化,並保有自然的低頻表現,設計具高質感,雖然價格不低落在約NT$6000元,但音質表現佳,深獲葛萊美獲獎音樂人的喜愛。

根據earphoneman指出一款耳機不能單用驅動單體的規格、數量來做評估,耳機的測試方式相當的多,只要驅動單體能夠將音質的三頻(高中低音頻)均勻、解析力、音場表現達到一定的平均表現水準,就不一定要選擇要多個單體,專業的音樂人和工作者測試有數種測試方法如低音測試、解析力、三頻分布、定位、音場、動態、瞬態、音樂性、平衡、臨場、音樂保真等,其實一款耳機要做到完全的測試,這些測試繁複需要花上一些時間,有時候一般民眾不一定聽得出這些細微的差異性,若對音樂品質有一定要求性的民眾,若想選一款符合自己需求的耳機,可以到earphonema列出的實體店面進行耳機試聽. 請出發前記得打電話先確認店家!請參考下列網址: https://earphoneman.com/knowl/where-to-buy-bluetooth-earphones/
Carhfc公司提供
https://www.carhfc.com.tw
協力臉書網址:
https://bit.ly/2OHrcEo
ig網址:https://www.instagram.com/carhfc_loanmoney
相關參考文獻和圖片網址
1.Jabra Elite Active 45ehttps://24h.pchome.com.tw/prod/DYAQ99-A900AHV3Y?fq=/S/DYAQ99
2.igogosport.com/AU-Flex ANC
https://www.igogosport.com/ausound-au-flex-anc
3,電腦王阿達
https://www.kocpc.com.tw/archives/120819
4earphoneman耳機黑客https://earphoneman.com/review/ausounds-au-flex-anc-reviews/
5.earphoneman耳機黑客
https://earphoneman.com/knowl/how-to-find-headphones/
6.雲爸的私處
https://dacota.tw/blog/post/33366739
7.earphoneman耳機黑客
https://earphoneman.com/knowl/fix-bluetooth-audio-delay/
8.earphoneman耳機黑客
https://earphoneman.com/knowl/wireless-headphones-neckband-tws/
9.earphoneman耳機黑客
https://earphoneman.com/global/cost-value-tws/
10.earphoneman耳機黑客
https://earphoneman.com/knowl/where-to-buy-bluetooth-earphones/
11.earphoneman耳機黑客
https://earphoneman.com/global/cost-value-tws/


