

懶人智慧旅行正夯 小米台灣攜手承億文旅打造「小米智慧主題房」
日前小米推出小米智慧顯示器65型,完整了智慧家庭的最大一塊拼圖,為了讓廣大用戶體驗到完整智慧家庭所帶來的美好生活,小米首度跨界與連鎖型設計旅館合作,攜手全台擁有6間分館的文創設計飯店龍頭「承億文旅」,打造期間限定「小米智慧主題房」。「承億文旅」自2011年推出第一家飯店至今,在台灣北部、中部、南部與東部共有6間主題各異的設計旅館,包含嘉義商旅、淡水吹風、台中鳥日子、嘉義桃城茶樣子、花蓮山知道,及墾丁雅客小半島,看準未來旅遊的趨勢是體驗當地與特色文化,因此均以「文化創意與美學藝術」融入飯店設計,讓四季能在飯店裡都擁有不同的感受與風情,為旅客提供提供匠心獨具的住宿體驗。而小米秉持著「以科技產品為用戶帶來美好生活」的初心,特別選擇與承億文旅合作,使小米的AloT智慧科技結合在地化的樣貌,將小米智慧家庭裝置融入不同的藝文風格,期待在跨界結合的碰撞下,創造出不一樣的溫度與體驗,讓旅程更輕鬆、愜意。
小米將於承億文旅的嘉義商旅、淡水吹風、台中鳥日子、嘉義桃城茶樣子、花蓮山知道及墾丁雅客小半島共六間飯店中,各打造一間「小米智慧主題房」。「小米智慧主題房」從房門玄關、客廳、書桌、臥室到衛浴空間,精選超過近30款小米智慧家庭產品與裝置,巧妙的融入在承億文旅的特色房型,更在房間量身設定多款智慧場景,打造時下最夯懶人智慧旅行,讓旅客玩累了可直接倒進被窩,用語音關閉電燈,或是半夜起床再也不用摸黑找開關。
其中「台中鳥日子」邀請到知名直播主兼網紅「瑀熙Yuci」打造成自己最愛的「Yuci懶人粉紅專屬智慧房」,瑀熙Yuci特別將小米智慧家庭套裝組合的米家門窗感應器放入房間內,能體驗女生在外的安全被完整保護;而「嘉義桃城茶樣子」則由實驗型網紅「黑羽」打造成「動漫宅的智慧房間」,讓簡單的動漫元素加成在承億文旅的藝文氣質與小米的智慧科技上,加上超高畫質「小米智慧顯示器 65型」,動漫宅的夢想空間一次完成;「花蓮山知道」則邀請空靈系正妹「語謙」體驗,「小愛同學」在花蓮幽靜中和語謙開啟無俚頭的對話,讓行程增添不同趣味。
六間「小米智慧主題房」將自2020年12月15日至12月30日開放所有旅客參觀(不含12/24與12/25)(註一),另於2020年12月31日起至2021年2月28日期間限定開放預訂入住,入住除了能體驗最智慧的懶人旅遊,還可獲得包含價值新台幣$600元現金券的小米商城mi.com優惠大禮包,以及CATCHPLAY+、遠傳friDay影音、LiTV 立視線上影視及KKTV等線上串流平台的限期會員權益,快把握年末至農曆新年期間,來趟智慧的懶人輕旅行!
小米 x LINE FRIENDS 聯名限量款 莎莉旅行箱 萌出旅行新亮點
因應年末輕旅行熱潮持續發燒,小米與LINE FRIENDS聯名推出限量新品「 LINE FRIENDS 20吋旅行箱 莎莉限定版」,除了是最萌出遊配件,更是旅行中最堅韌耐用的好夥伴。「小米旅行箱 20吋」針對不同場景,嚴格對旅行箱的行走、耐磨、抗壓等性能進行把關,箱體採用可回收的科思創PC材質,並打造三層複合抗壓結構,使行李箱更堅韌耐磨且具備出色的回彈性,不怕輕易擠壓變形。另外,採用360°消噪耐磨萬向輪,以極佳的負重與減震能力,讓用戶即使行走在凹凸不平的地面,也能保持平穩移動,陪伴用戶輕鬆出遊,走過旅行中的每一個時刻。
「LINE FRIENDS 20吋旅行箱 莎莉限定版」定價為新台幣1,995元,於12月17日起在小米商城mi.com、小米實體門市、PChome24h購物小米旗艦館與全國電子限量開賣,前100名於小米商城mi.com購買並完成付款者,以及前30名於全台三間小米之家購買者,將獲贈限量首購禮 – LINE FRIENDS行李吊牌 莎莉版(價值新台幣$350元)一份;數量有限,送完為止。
聖誕交換禮物攻略 千元百元金額限定通通都有
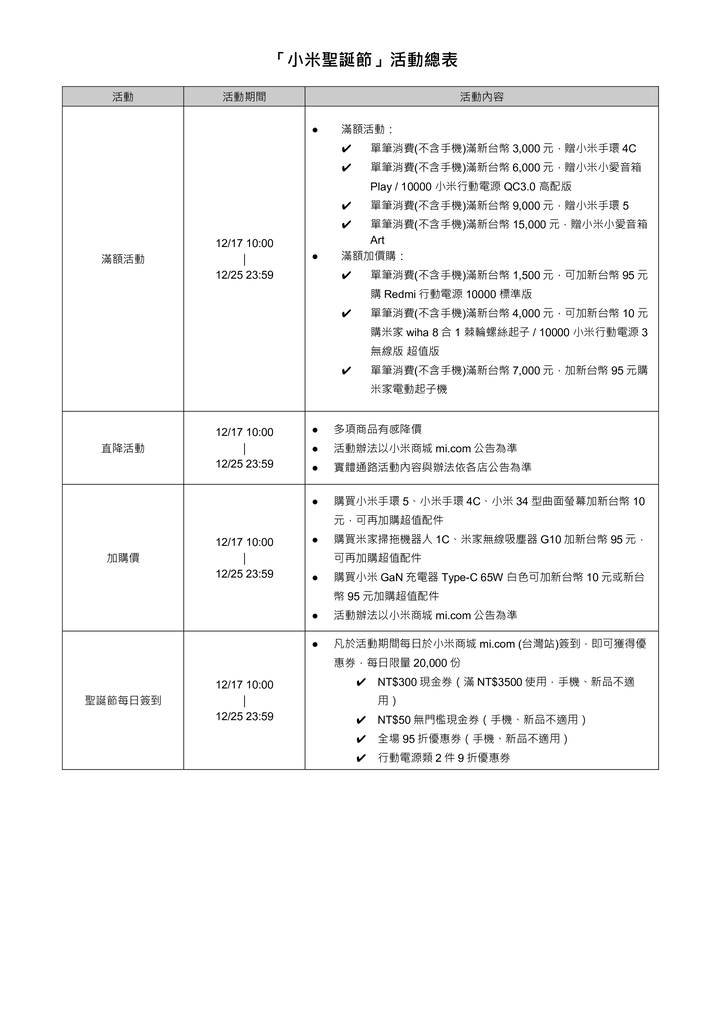
聖誕節前夕總是有多場公司聚會、親朋好友交換禮物活動,限額禮物比心意,讓大家傷透腦筋!小米台灣宣布推出「小米聖誕節」活動,於12月17日起至12月25日止,多款熱門產品直降優惠,再享滿額贈好禮、組合套裝等超值活動,百元千元都有多項好康挑選,讓你送出的禮物兼顧心意與實用性,更不傷荷包,成為零失誤的聖誕交換禮物大贏家。

「小米聖誕節」活動於12月17日起至12月25日止,除了新品「LINE FRIENDS 20吋旅行箱 莎莉限定版」開賣以外,2020年下半年最搶手的「小米智慧顯示器 65型」也將於12月17日與12月25日限量再開賣,前兩波一直猶豫而沒搶到的米粉們,快把握聖誕節前夕入手!另外,更有多款熱門商品祭出直降活動,包含米家掃拖機器人 G1直降新台幣$600元,優惠價只要新台幣$4,395元,領券最高再折新台幣$300元;米家手持無線吸塵器 Lite直降新台幣$300元,優惠價只要新台幣$4,695元,領券最高再折新台幣$300元;小米手環 5直降新台幣$100元,優惠價只要新台幣$845元,領券最高再折新台幣$50元;米家電動打氣機直降新台幣$100元,優惠價只要新台幣$895元,領券最高再折新台幣$50元;小米小愛音箱 Play直降新台幣$60元,優惠價只要新台幣$535元,領券最高再折新台幣$50元。

另外,「小米聖誕節」期間,單筆消費(不含手機)滿新台幣$3,000元即贈小米手環 4C;單筆消費(不含手機)滿新台幣$6,000元,即贈小米小愛音箱 Play或10000 小米行動電源 QC3.0 高配版;單筆消費(不含手機)滿新台幣$9,000元即贈小米手環 5;單筆消費(不含手機)滿新台幣$15,000元即贈小米小愛音箱 Art等多款好禮滿額贈,還可以用不到一張百元鈔的價格加購Redmi行動電源 10000 標準版、米家 wiha 8合1 棘輪螺絲起子、10000 小米行動電源 3 無線版 超值版或米家電動起子機等;好禮一加一,一次買足兩個送禮需求!更多「小米聖誕節」活動詳情及優惠資訊,請參考小米商城 mi.com 。
#小米 #小米臺灣 #小米智慧主題房 #小米聖誕節 #LINEFRIENDS #20吋旅行箱 #莎莉限定版

