談到深坑,讓人又愛又怕的臭豆腐絕對是美食首選!
而說到3D列印機,豈能錯過國際大廠-XYZprinting~
沒錯,今天要與大家開箱的是位於深坑的三緯國際推出的
最新款3D列印機 da Vinci Mini
有別於市面上價格不斐的3D列印機
這台da Vinci Mini 3D列印機定位於一般消費者
萬元有找的價格就可以帶回家體驗當創客(Maker)的精神
話不多說,馬上就讓小編帶大家深入探討吧!
【▼】da Vinci Mini包裝紙箱還蠻大的,長寬高為51cm x 40cm x 48 cm,重量為11.5Kg,一般機車運載是有危險的,若有意購買的朋友,最好有汽車,不然可以試試看資訊月XYZprinting有沒有免運費的服務囉~包裝紙箱上有da Vinci Mini產品型號、序號、輸出入電源、線材與噴頭直徑等資訊。

【▼】da Vinci Mini包裝箱內分作上下兩層,上層使用保麗龍將配件一一固定,下層就是da Vinci Mini主機的部分。配件部分有電源線(含變壓器)、USB連接線、調整工具、鏟子、噴頭清潔鐵絲、進料齒輪清潔工具、快速安裝手冊與保證卡,保證卡下方還有1.75mm直徑的 PLA 線材與平台貼布。

【▼】da Vinci Mini貼心的準備了快速安裝手冊,不過小編覺得XYZprinting自製的教學影片更棒,一步步讓初學者從組裝到設定一次學會。此外XYZprinting不愧是國際大廠,產品正常合理使用之範圍內發生故障時,都可出示此產品保固卡,三緯國際將免費提供保固服務。包含了有
● 列印模組:提供自購買本產品之日起90日之有限保固服務。
● 列印平臺:提供自購買本產品之日起90日之有限保固服務。
● 馬達模組:提供自購買本產品之日起90日之有限保固服務。
● 附件耗材(包含外箱、機台包材、電源線、USB線、線材和使用手冊等): 恕不提供保固服務。

【▼】da Vinci Mini電源輸入為100-240VAC@2A/50~60Hz,USB連接線為(A公-B公)。

【▼】電源變壓器為翌胜電子所生產的EA10681P-240,輸出為24VDC@2.5A,並經過各國的電源安規認證,讓列印品質更加穩定。

【▼】噴頭清潔鐵絲主要用途就是從噴頭下方穿入進行清潔的動作,確保線材通順。因清潔噴頭也是在高溫狀態下,所以建議還是用個尖嘴鉗夾住上下清潔。

【▼】進料孔清潔鐵絲有雙功能,第一個功能就是單純的進料孔清潔用,使用方式是由噴頭上方往下方清,並擠出廢料材;第二個功能是線材進料管裁切,可避免進料管變形。至於清潔齒輪刷,顧名思義就是清潔進料齒輪,建議三個月清潔一次。

【▼】da Vinci Mini提供的鏟子可不是用來鏟土種花的,而是當3D作品列印完黏於平台上時,可透過鏟子將作品輕易鏟起。

【▼】這個金屬長方體是調整工具,用來調整Mini Series_X-axis adjustment的X軸,是基本校正工具,不過在執行X軸的校正前,需將X軸上的T10星型螺絲給轉鬆,對於一般使用者來說也很容易上手。

【▼】進料管整個長度大約60cm,內徑約2mm讓1.75mm的PLA線材進料順暢,外徑則為5mm左右,而列印過程中多多少少都會耗損,建議全長低於50cm時就請更換新的進料管,可避免線材送料應力不均而遭折斷。另外da Vinci Mini也提供三大片符合列印平台的平台貼布,黏性夠且可重複利用,真的有夠環保。

【▼】在保麗龍配件盤下方還有兩個主要的配件,也都有瓦楞紙完整包覆,左邊的就是附屬的PLA線材,右邊則為da Vinci Mini的核心零件-噴頭!

【▼】噴頭上方的散熱風扇是採用新能量科技的PLA04010S24HH-1,額定電源為DC24V@0.12A,小小不起眼的風扇,風力還蠻強的,能將熔解PLA線材的味道快速飄散。

【▼】da Vinci Mini在進行噴頭校正動作時,噴頭右方的兩個白色鈕分別會用到。Step.1是校正前將白色按鈕壓下去,Step.2是完成校正後將白色按鈕給回歸。

【▼】da Vinci Mini噴頭上方部分,有與軟排結合的接座,也有下壓就可擴張的縮口設計,可固定前端進料管的部分。

【▼】而在噴頭背面部分,有扣具固定點與兩個凹槽的定位點,能與da Vinci Mini主體上作結合。

【▼】da Vinci Mini噴嘴為加熱快的金屬材質,其直徑為0.4mm。一般3D列印機的噴嘴直徑是0.3mm、0.35mm、0.4mm,甚至還有到0.5mm。噴頭大,列印速度較快,黏性較好 (因量較多,冷卻較慢),也因為出來的量較多,相較於小噴頭比較不需要那麼多支撐。噴頭小:列印出來的物件較快冷卻,所以黏性較容易不足,失敗機率比大的噴頭大。但是比較平順平滑及精緻。相對的,速度就比較慢。da Vinci Mini定義在一般消費者族群,所以選擇速度與品質都中等的噴嘴,實用性算蠻廣泛的。

【▼】da Vinci Mini主體現身,討喜的橘黑互搭,外殼並印有白色3D PRINT字樣,外觀尺寸為400 x 336 x 362mm,重量為一個女生也拿得起的8公斤,正上方印有XYZprinting的Logo,最令人驚喜的是還提供無限Wi-Fi列印,讓您無所不印。

【▼】da Vinci Mini就如同一般印表機一樣主體上有膠帶、瓦楞紙作保護,所以在列印時記得要將多處的膠帶撕開、列印平台上的瓦楞紙給移除。

【▼】da Vinci Mini的連桿元件、扭轉彈簧與60V耐壓VW-1等級的加熱排線一覽圖。

【▼】Servo是一家專門作同步伺服馬達、DC 無刷馬達、步進馬達與伺服驅動器的公司,這一款KV4239-T2B011是兩個相位透過Bipoler電流驅動的馬達,每一個Step能轉 1.8 degree,是一款低震動的產品。

【▼】da Vinci Mini內部很多地方都採明線加上子母接頭的走法,走線算是整齊並
保有毛胚的風格~

【▼】da Vinci Mini的列印平台感覺是鋁材質,表面有幾個維修用的螺絲孔,當貼上平台貼布後就看不見了;而下方黑色塑膠空間有設定兩個滑軌,讓列印平台能夠前後移動。

【▼】在da Vinci Mini 3D列印機背後的實體介面,依左至右為電源變壓器輸入、USB傳輸連接線與電源開關。

【▼】上方的黑色外殼可以打開,這邊可以發現到凹槽內有da Vinci Mini的Wi-Fi模組,無線列印就靠它了。

【▼】主機內噴頭安裝處,在安裝噴頭時,可直接將噴頭對準定位點向內壓入即可,而將噴頭取下時,記得要將頂部的快拆按鈕稍微向前扳,這樣才能順利取下,安裝過程中,都要小心注意高溫的金屬噴頭。

【▼】da Vinci Mini左側為進料齒輪區,殼上有簡單的安裝說明,建議安裝線材時可以將其外殼取下,讓齒輪卡住線材後,轉動載入至進料管中。

【▼】da Vinci Mini進料齒輪開闔與壓合的動作示意。

【▼】而在進料齒輪下方則是放置整捲線材的專屬設計,使用時就將將軸架平放,掛上線材即可,為什麼小編說專屬設計,因為裡面有感應晶片會與線材的感應晶片作感應,能清楚知道目前使用線材的狀況,判斷是否使用原廠的線材。

【▼】主機前方左下角印有da Vinci Mini的黑色外殼,其實也是可以開啟的,主要在進行X軸的調校時,方便手工具伸入。

【▼】前方指示燈兼具有按鈕的功能,主要會顯示綠燈、紅燈與橘燈三種顏色,並依不同頻率而有不同狀態,可依當下狀態執行應對的動作。

【▼】da Vinci Mini底部有產品資訊,四個角落提供有防滑膠墊來加強列印的穩固性。

【▼】da Vinci Mini隨機附贈的PLA線材,一卷為600g,顏色隨機不能選,白色部分為線材中心環,出廠前已安裝於線材上。

【▼】將線材中心環拆下之後,可以看見內部的NFC感應晶片,為保持列印品質與列印機的壽命,建議還是使用原廠線材。

【▼】PLA線材建議第一次先將前端剪成45度,這樣能方便進料。

【▼】所附的平台貼布也要準備貼到列印平台上了,記得這邊一定要貼好貼平,不然列印出的作品可是會歪斜的唷。

【▼】貼好平台貼布後,建議在列印區塗上口紅膠讓PLA線材加強支撐。

【▼】開始進料,前面要手動進料,等線材進入導引管3~5公分之後,就可以先進行電腦端的設定,讓電腦端自動載入線材。

【▼】隨時可確認目前的狀態是否正常,正常待機都是顯示綠色燈號。

【▼】完成硬體設置後,就是軟體的設定,這邊需透過專屬列印軟體 XYZware來載入線材,載入線材會對列印頭加熱,會升溫接近200度C,所以操作時一定要小心。

【▼】實錄da Vinci Mini線材進料導引管
https://www.youtube.com/watch?v=BR3HWHkh0s4&feature
【▼】第一次使用時會針對噴頭進行清料的動作,以確保線材進出料正常通順,所以只要進出料正常就可以將其動作給取消,小編換算一下PLA耗材600g(耗材淨重),一捲790元,相當於1g為台幣1.3元。

【▼】第一次使用前請先進行校正,配合XYZware軟體上的指示,一步步完成列印的前置作業。

【▼】最後送入一個3D列印檔(STL格式)進行列印,列印時狀態指示燈會顯示橘色燈號。

【▼】先簡單試印個忍者專用的手裡劍,由於是2D平面,加上da Vinci Mini列印技術是熔絲積層製造(FFF),所以外型底座印好後,持續堆疊上去即可完成。

【▼】XYZprinting推出的3D列印機,一定要安裝XYZware,這算是3D列印機驅動兼預覽列印的程式,市面上3D建模軟體很多,如Google推出的Sketchup就最有名,不過還是無法直接列印,還是得靠XYZware抓取到da Vinci Mini並匯入才可以列印。

【▼】小編第一次執行就出現更新韌體的訊息,代表三緯國際的設計團隊相當用心,一發現有Bug就馬上更新,讓使用者感受到誠意。

【▼】韌體更新完成後,建議將XYZware關閉後再重開一次,XYZware第一次進入會需要連線註冊,只要註冊過後,之後就不連上網也可使用。

【▼】XYZware基本操作最好使用4GB以上的記憶體與中高等級的顯卡,像小編裝在2GB的小筆電上,就會跳出請擴充系統記憶體的資訊,註冊列印機時會自動抓取da Vinci Mini的產品序號,立即註冊享受原廠更貼心的服務。

【▼】按下立即註冊之後,會連上XYZprinting的官方網站進行線上註冊,保固日期也會從這一天開始算起。

【▼】在進入XYZware時,會跳出數位雲端的訊息精靈,點擊後就會連到官方藝廊,藝廊中的作品大都為免費,下方還有建議的列印設定值,讓初學者不至於列印失敗而卻步。

【▼】首先先點擊主畫面右下角的列印機監控單元,這邊要先設定好,之後才能安心地進行列印。

【▼】由於是第一次使用,所以會先進行噴頭的校正動作,校正時間大約五分鐘,是確保列印成功與否的關鍵,所以建議常常將3D列印機搬動到不同處的玩家,都一定還要重新再校正一次。

【▼】噴頭校正完畢後,會來到列印機監控的主畫面,有列印模組、線材與列印設定三大功能。

【▼】三大功能底下還有子功能的部分,以列印模組來說有清潔噴頭,線材有載入/卸載等資訊,列印設定則為細部校正的選項。

【▼】三大功能都有其相關的資訊,列印模組有噴頭資訊、線材則有線材的材料、顏色與剩餘量等,列印設定則有3D列印機的韌體資訊等。

【▼】馬上從藝廊下載一個模型來試試,當匯入模型時,右上角會出現模型支援的列印機種,出現紅色代表不支援,列印會有風險,所以小編再換個模型檔案來試試。

【▼】再選了一個手裡劍的模型,就沒跳出紅色訊息,直接進行線材載入的動作吧!

【▼】線材載入完就可以開始列印了,列印前會跳出列印的相關設定,建議可以先參考藝廊上的列印參考,印出來財部會潰堤掉。

【▼】而在產品的列印選項方面,可以針對品質、支撐、底座、底邊進行調整,更可以新增自已愛好的列印設定,之後直接載入可。

【▼】按下列印後,會來到計算切層的頁面,包含列印時間、線材耗用數等,計算完無誤就可以開始列印囉~

【▼】列印的過程中,只要檔案有傳進印表機,就可以繼續在XYZware操作,XYZware支援匯入的檔案附檔名有3w/stl/nkg/3mf,都是常見的檔案格式。

【▼】若有遇到檔案有破損的情形,XYZware也會貼心地貼出紅色訊息框問您要不要自動修補,當然是選要修補,這樣可以讓作品更完美無暇。

【▼】XYZware針對模型可有不同視角的切換,有上視角、下視角、左視角、右視角前視角與後視角等。

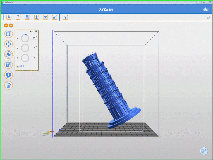
【▼】XYZware針對模型可移動不同的位置,灰色網格就是實際的列印平台,可調整X、Y、Z軸,其中Z軸一定要為0,這樣才會平貼於列印平台上。

【▼】XYZware也可針對模型進行旋轉,觀看作品有無蝦疵的地方。

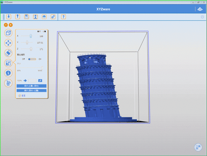
【▼】當列印作品太大時,XYZware會出現紅色框框,代表已經超過列印的大小,所以這時就要進行XYZware的縮放,一方面也可以比較節省耗材。

【▼】上圖示等比例的縮放,這張就是不等比例的縮放,所以可以創造出胖胖或瘦瘦的巴黎鐵塔,還蠻有趣的。

【▼】而XYZware本身也有自己的設定,包凡語言、自動訊息回饋、顯示單位、列印機選擇、模型預覽顏色與使用者帳號等。

【▼】而匯出是將原本載入的檔案轉檔成3w的格式,一樣會出現列印的參數。

【▼】列印參數一覽,有品質、內部填充密度、填充樣式、外殼、列印厚度與列印時間供調整,支撐、底邊、底座則可以視情況來添加。

【▼】物件資訊也可以查看目前在列印平台上的相對位置與大小狀態。

【▼】在無線網路設定方面,先利用USB 連接線確實將電腦與列印機連結,完成後再開啟「XYZware」,點擊畫面右下角「列印機監控」功能圖示,開啟操作功能。點選列印機監控功能圖示,開啟Wi-Fi連線設定,點擊「無線網路設定」> 進入設定畫面。

【▼】再以下拉式選單取得無線基地台資訊,選擇家中連接的無線網路名稱。

【▼】連接方式 由USB轉為WiFi連線。此時即可將USB 線取下,繼續列印過程。

【▼】在Printer Info就會出現Wi-Fi的圖示,真的超easy,不過要注意無線基地台名稱請使用英文或是數字命名,免得無法連接或識別不到。

【▼】可掛於胸前的七夕愛心,牛郎與織女的形狀清楚可辨,懸空的掛環部分,建議可開啟XYZware軟體的支撐功能,讓列印不會潰散掉。

【▼】小編內部填充樣式選擇蜂巢,透過光的透射,可以清楚看見內部為六角形的蜂巢設計。

【▼】孔雀造型的辦公室小物,內部填充樣式為交織,小編尚未打磨,所以可以看見腳邊還是有線材的毛邊,這是正常現象。

【▼】孔雀原本應該要尖挺的鼻子過於輕薄,所以有點倒塌,小尺寸的作品就有這問題,若以同比例放大列印,就不會有此問題,提供給各位參考。

【▼】兔子三兄弟,這是以標準外殼、輕量的3D密度、列印厚度0.3cm完成的作品,若噴上不同的漆,將更有兔兔拜年的感覺。

【▼】古錐的兔兔尾巴還蠻精緻的,不過兔兔耳朵就沒辦法顯示弧度的曲線。

【▼】雖然印太小的3D作品會有潰散的機率,不過0.4mm的噴嘴印平面還算OK,以等比例縮小的蝙蝠鏢來看,紅色虛線的兩層間距有明顯印出,也不輸市面上其他列印機種。

【▼】再來一個兔兔吊飾,本以為兔兔眼睛會不會太小而印不出,結果來看是小編擔心太多,兔兔正張大眼睛看著您呢!

【▼】手裡劍的列印數據,一般標準外殼、輕量的3D密度、列印厚度為0.3mm,列印完的成品其實蠻有韌性的,不會像小時候玩的尪仔標一折就斷。小編列印這作品時,口紅膠塗得不均勻,所以印出來有些不平,提供經驗給各位網友參考。

【▼】透過光的透射,可知小編內部填充樣式選擇的是交織方式而非蜂巢。

【▼】另一款手裡劍,有別於前一款完全平面的設計,這款手裡劍有漸層的設計,列印數據為標準外殼、堅硬的3D密度、0.1cm的列印厚度,可能是太薄的關係,所以手裡劍的刀尖部分有些潰堤,建議列印厚度選擇至少都要0.2cm以上較為保險。

【▼】愛心的吊飾,原始STL檔就是兩個獨立的區塊,列印出來自然也是獨立分開的,這對於想要併版列印省時間的玩家來說,XYZware真的還蠻有彈性的。

【▼】列印數據的部分,建議可以加上支撐,之後列印完再輕折即可移除。

【▼】大家對於愛心吊飾中的鏤空字體為Love you與 Miss you,大家看的出來嗎?

【▼】da Vinci Mini對於平面弧度的列印也沒有問題,瞧內外愛心的弧度都有一定水準。

【▼】冬天到了,來吃個烤雞吧!列印數據為標準外殼、輕量的3D密度、列印厚度0.3cm,由於烤雞屬不規則形,所以一定要加入支撐,不然有87%的機率會列印失敗,支撐雖會浪費些許的耗材,但絕對比失敗重印還來的省,您說是吧~

【▼】烤雞各個列印面的呈現,若噴上焗烤色,看了口水都要留下來了呢!

【▼】這個作品是擺放吸管療癒小物,擺在辦公室真的好舒壓,由於人型也屬非規則性,所以建議也加上支撐,也許看到這,大家會問怎麼判斷是否要支撐,簡單來說若您是從XYZprinting藝廊下載的都可以參考其列印數據,若是其他網站或是自製,小編教大家判斷方法,若作品接觸列印平台是一整個平面的話,就可以不用添加支撐,若只是幾個點接觸的話,則建議加上支撐來輔助。

【▼】支撐的列印不會像作品內部填充那麼密實,所以只要輕輕一折就可拆下,不會傷及原本的作品。

【▼】由於前面都是尚未打磨的作品,粗糙的階層紋路隨處可見,打磨的方式有很多種,有的用砂紙,小編則用更暴力的磨刀,只要磨的光滑,用哪種方式都可以,外面還有專門拋光打蠟的服務,3D列印的後續商機真的好龐大。

【▼】將烤雞的支撐給拆掉之後,剩下的部分就是將粗糙面磨光滑。

【▼】實際應用,放在飲料中特別有泡湯的感覺,雖說玉米做的塑膠PLA號稱40天可分解,但建議還是不要用熱水泡,免得喝到聚乳酸化合物。

【▼】有水杯當然也要來列印個杯墊,這次選用的是孔雀杯墊,列印出來的成品真的很漂亮,刻痕紋路都很明顯,若不是列印平台限制在150x150x150mm,小編還真的想列印鍋墊來隔熱用呢!

【▼】真的太完美了,原來我們生活中,可以有那麼多種的3D列印的應用。

【▼】再來玩大一點的列印應用-造型手機座!!XYZprinting作品藝廊中有很多款手機,大宗還是以iPhone居多,這個造型手機座是兩件式的組合,列印也是分兩次列印,列印出來的成品相當光滑,幾乎沒什麼打磨。

【▼】首先先來看看基座的部分,若原始放置手機的凹槽太窄,可透過XYZmaker 重新3D建模,這邊又要再提醒大家了,前面列印的作品都不厚,所以口紅膠沒抹均勻,其實影響程度還好,不過若是印較為厚的作品,若一開始不均勻,到後面的累積誤差就會越來越大,所以可以看見小編列印出的作品不是平面的,還好體積面夠大還不致於影響小編放置手機的作用。

【▼】另外像站立的人像,由於有一邊的手是懸浮的,忘記添加支撐,所以有部分列印潰堤,腳柱亦有同樣情況,不過潰堤的情況較少。這不是da Vinci Mini的問題,用哪款3D列印機都會出現類似問題,這是使用者列印設定的問題,所以3D列印才會有所謂的列印數據供參考,這部分XYZprinting作的特別不錯。

【▼】最後要和大家告知的是XYZware顯示什麼就印什麼,所以一定要注意不能懸浮,若有懸浮一定要有支撐,以這個蝙蝠俠大戰超人的Logo來說,這看似簡單的東西,小編可是印了兩次才完成。

【▼】為什麼印兩次呢?第一次印忘記將STL圖轉平,所以根本沒支撐列印的地方,加上送出列印就不管它,所以就列印出潰堤的東西...這是需注意的地方,也算是從失敗中學習經驗!

【▼】需先到XYZware的X軸轉90度成平面,這樣列印的支撐才會穩固。

【▼】最後移動Z軸的位置,將其降至0,也就是貼平於列印平台。

【▼】確定大小並均勻塗抹口紅膠,這樣就能完美列印出3D作品囉~

【▼】在行動裝置上的App,三緯國際有針對不同需求推出
→集成了最新的3D打印技術,模擬機器人的動作,甚至打印出來玩的XYZrobo
→用手機來操縱遙控Y-01 Bolide人型機器人的XYZrobot
→將平面影像轉換成3D相片板的XYZphoto
→提供您控制XYZrobot的輪型機器的XYZrobot DIVER
→用來瀏覽 XYZprinting 雲端圖庫,並透過 da Vinci 3D 列印機進行無線列印的XYZgallery
這邊小編就先來介紹如同手機板的XYZware的XYZgallery App,目前版本為3.2.3。

【▼】在XYZgallery App中,主畫面下方有五大功能區塊,依左至右為藝廊、我的作品、目錄、列印與關於。藝廊可依不同類型作排序,其中提供使用者進行登入,是方便後續能保留自己創作的作品,而目錄是指在行動裝置上的內容可透過無線列印來印出。

【▼】藝廊內的作品真的好幾千款,每個作品都有檔案資訊、建議的列印數據與下載列印的選項,這邊列印數據能調整的比XYZware稍微少了些,不過基本外殼、填充密度與厚度都還是有的。

【▼】下載後會自動開啟檔案,用手指就能將巴黎鐵塔任意縮放或旋轉視角,若確認無誤後就可以點選列印設定,記得要選對列印機的型號 da Vinci Mini Wireless,至於列印品質、是否加底座獲支撐都可以自行選擇,唯有線材只能選PLA,之後就可按切層來計算囉~

【▼】切層過程中會根據模型大小、網格複雜程度與手機性能有不同的分析時間,最後會顯示目前da Vinci Mini Wireless的列印資訊。

【▼】XYZgallery App也可以進到3D列印機的設定後台,包含目前列印機的狀態、列印平台與列印頭的溫度等資訊。

【▼】列印頭的相關資訊有目前溫度、直徑、累積使用時間與產品序號等,若要清潔噴頭按下開始就會立即升溫!

【▼】此外還有線材盒的控制,包含載入/卸載線材、提供剩餘長度資訊等。列印設定則以校正的選項居多,包含步進模式、Z-offset等。

【▼】線材盒的控制,不論載入或卸載線材都會貼心提示標準SOP,線材盒因為有NFC感應晶片,所以也能正確顯示線材材質、顏色、存量與產品序號等。

【▼】列印設定->Z-offset,記得配合調整工具來使用。而步進模式就是按一下才會動一下,算是比較進階的微調時使用。

【▼】當然也提供全機的校正,校正過程約5分鐘,調校過程一樣按圖施工,保證成功!

【▼】校正若不滿意,都可以恢復原廠設定,最後是da Vinci Mini Wireless的硬體資訊,包含產品序號、韌體版本、使用時間與列印時間,由於是無線Wi-Fi連接,所以也會顯示目前IP位址。

【▼】XYZrobot是一款用手機來操縱遙控Y-01 Bolide人型機器人的App,目前只提供兩隻腳的機器人與四隻腳的飛龍,希望未來有更多元的模型供大家把玩。

【▼】主要功能區在左下角的圓形按鈕,分別依左至右為動作、顏色、照相與下載,其中動作能自動展示水平、垂直與不規則動作。

【▼】可以針對不同的關節添加不同的顏色,設計出獨一無二的噴火龍。

【▼】完成作品可以立即拍下美麗的畫面,並可分享給親朋好友們,並提供3D模型的STL文件下載供列印。

【▼】XYZphoto是款可以讓3D相片板透過光照會顯現出漂亮的立體影像的App,小編覺得當禮物送人是相當不錯的。

【▼】像小編同事有很喜歡志玲姐姐的,聖誕節交換禮物就決定送他志玲姐姐的3D照片圖,首先先輸入照片或拍照。

【▼】步驟二是選擇3D圖片顯示的效果,有的像卡通、有的線條化,選擇一張最相似度最高的繼續下一步。

【▼】之後可以直接3D列印或是匯出成3D模型檔(STL),若想編輯的話,可以透過XYZ Maker再另行編修。

【▼】針對完成的作品一樣可以透過上方的旋轉按鈕來以不同視角觀看,沒問題就一樣先切層分析後列印。
3D列印的技術,不諱言在2014年專利解禁的時候,各廠商如雨後春筍般的推出自家的3D列印機,金寶旗下的三緯國際也以XYZprinting名稱打出知名度,最著名的就是da Vinci系列3D印表機,其親民的價格大受消費者的歡迎,以全球最佳的性價比獲得銷售量躍居榜首的殊榮。像在國內也是率先推出雙色雙噴頭、食品印表機與手持式掃描器的龍頭,近期更推出不到萬元的da Vinci Mini W,在資訊展上真的蠻受消費者的青睞。小編很開心能搶先試用,來說說體驗的心得,小編以硬體、軟體兩方面各別說明:硬體方面,溫暖討喜的橘紅色,讓列印機不在冷冰冰的,讓人第一眼印象就大大的加分,其次連接方式多了無線Wi-Fi,讓列印不受「線」制,列印體積也在常用標準之內,進線與軸架雖然沒有很完美,但比起市面上的機種來說,已經算是非常對得起它的價位了,略為可惜的是只支援自家的PLA線材,若能開放像自家da Vinci v1.0使用第三方線材,想必一定更有競爭力。軟體部分,XYZware就像是da Vinci Mini W的驅動程式,任何的列印設定都得靠它,還能針對STL/3W格式的3D檔案進行不同視角的切換、移動、旋轉與縮放,更可以自動分析切片與修補破損的模型,算是相當容易上手的軟體,只不過每次列印完一個作品就要到列印機監控中按下列印完成才能再印下一個,為的就是讓使用者親自到機器前確認列印平台上無任何異物,始能開始列印,其餘像自家建模軟體XYZmaker與各式行動App,在創客機器人論壇都有不錯的風評,間接都讓3D列印這個產業發光發熱。套一句三緯國際沈董事長所說的話,「如果一台機器可以印塑膠製品、可以印金屬、可以印橡膠,那它在家用市場的貢獻會很大」,就讓我們繼續期待三緯國際帶給消費者更多的驚喜!
目前da Vinci mini w 訂價為9,990,詳情可上
粉絲團: https://www.facebook.com/XYZprintingTaiwan/
現在PC home也有加購3D pen活動及Scanner等優惠活動唷~
http://24h.pchome.com.tw/store/DCAE6I

【01】G+
持續分享中...ing












