01 費用分析在分析什麼?
費用分析,主要是透過分析企業預算與實際費用資料的對比&趨勢,幫助企業及時把控經營情況。
02 用Excel進行費用分析有哪些缺點?
在以往,用Excel做費用分析通常會有3件“麻煩事”:資料分散、多表關聯計算分析慢、報告資訊價值低:
資料分散:預算資料在Excel表中,財務實際資料在財務系統裡,每月底做費用分析時,需要反覆從財務系統匯出結果資料與Excel裡的預算資料做關聯分析。
多表關聯計算分析慢:費用分析所需要的欄位往往分散在多張表裡,需要把大量時間花在對多張表的資料整合處理,以及合併完成後對資料正確性的校驗上。
報告資訊價值低:Excel報告多數以郵件形式傳送給主管,主管只能看到“資訊價值低”的靜態結果資料,無法多維度聯動檢視、分析資料,定位具體原因,造成大量溝通及管理成本。
但這3件麻煩事,運用BI都能輕鬆解決,即資料獲取更便捷、多表分析更自由、多維度資料聯動更靈活。
03 具體來看,如何用BI做好費用資料分析?
大致可以分為三步:
第一步:定框架,大致規劃出最終想在看板上展示的分析模組及指標
第二步:再根據,確定的指標對資料進行預處理&動態分析(重點)
第三步:在最後,將資料視覺化 — — 即製作元件及看板
第一步:定框架,大致規劃出最終想在看板上展示的分析模組及指標
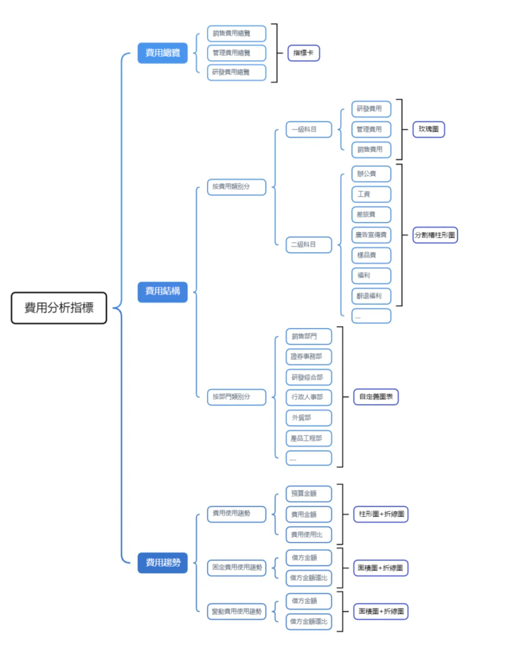
以本次費用分析看板為例,我們可分為以下3個模組,提前規劃好要展示哪些指標、指標資料從哪來、用哪些圖表型別展示資料。

第二步:再根據,確定的指標對資料進行預處理&動態分析
①將預先準備好的Excel資料表(費用明細表&預算表)匯入至BI工具。
需要說明,若企業內有BI系統,則可直接在企業公共資料集中取數,無需匯入Excel表,這就解決上述第一件麻煩事,即資料分散,因為BI可與財務系統打通,直接從系統中取數,無需財務重複導數。

②再將兩張資料表進行關聯、分析。
這一步是很多財務人最討厭的一步,因為分析所要欄位往往分散在多張表中。
但在BI中,我們不用再煩惱這個問題。以FineBI爲例,我們可以利用其主題模型功能,能夠快速在模型檢視中,建立起表與表之間的關聯關係。財務可以直接拖拽來自不同表的跨表字段進行計算、分析,實現僅在分析時根據維度自動進行必要的合併、聚合計算,遠離過多的大寬表。

而這就解決上述說的第二件麻煩事,即多表關聯分析慢。
③接著對錶格資料進行編輯處理。
在對兩張資料表格進行關聯後,我們就可以開始對錶格資料進行編輯處理。
在BI工具內,與Excel類似,資料編輯功能欄位於表格上方。表格左方為表格切換區域,相當於Excel的sheet工作表。而表格右方,則為歷史操作步驟記錄區域,可清楚記錄你在這張表格中操作的每一個步驟,方便檢查、修改已做過的分析。

例如,我們在開頭就確定了要有關於固定及變動費用的趨勢變化分析,因此我們在編輯處理資料時,就需要在表格內有費用型別欄位,區分哪些是固定費用,哪些是變動費用。
想要實現這個效果,我們就可利用新增賦值列功能,在不影響原欄位的條件下,對資料進行分組賦值。

第三步:在最後,將資料視覺化 — — 即製作元件及看板
在對資料進行處理、分析後,我們就可以開始將資料視覺化,即製作元件及看板。
在做費用分析看板時,往往我們會想從多個角度來分析、展示資料,給到看板檢視者更多“有用資訊”。
舉個例子,在我們發現本月銷售費用超出原有預算時,我們就會去拆解問題,即銷售費用超出預算多少?和往年費用相比是變高還是變低?是哪些部門超了,超多少,和往年的數值相比是高還是低?又例如,我們會針對各個部門的費用資料去分析,例如本月銷售部門在各個模組的費用資料如何,與往年資料對比情況如何等。
以往在Excel中,我們需要製作多張sheet表去拆解分析

但在BI中,我們可以讓檢視者在同一張看板中,完成多維度的聯動分析。
按費用型別分析:

按部門費用分析:

僅用三個資料元件,就能滿足各部門同事/主管的資料檢視需求。
此後只需將看板設定好檢視許可權,放置在企業BI平臺內,就能給不同部門的同事透明資料及問題,極大節省了資訊透明的溝通成本。而這就解決上述說的第三件麻煩事,即報告資訊價值低。