企業經營其實簡單來說就是做買賣,有了買賣自然就產生了銷售資料,那怎麼能讓這些銷售資料產生價值呢?答案就是資料分析。透過對銷售資料的分析,可以幫助企業及時洞察市場動向,發現企業銷售過程中的問題,調整行銷戰略。
但在實際分析過程中,數據君發現,很多企業在解讀銷售資料上存在很大的問題。很多企業以為的銷售資料分析就是將月度、年度銷售資料統計彙總,然後簡單對比,得出結論,這樣資料分析只能描述表層的現象,無法深入發現問題。本篇文章數據君就來詳細的說說企業銷售資料應該如何下手分析。
01 銷售資料分析思路
一般來說,企業分析銷售資料主要有兩個目的。
● 目的一:是對銷售情況的整體把控,看看銷售目標是否達成
通常看的就是銷售日報/週報,監控資料異常以便及時發現問題。
● 目的二:對特定性問題進行分析
比如為了提升銷售額做的產品對分析,渠道對比分析,退貨量對銷售的影響等分析,透過資料分析來解決業務問題。
在動手分析前,我們要先了解銷售資料包含哪些資料,以零售企業為例,銷售資料一般包括:銷售日期、銷售區域、銷售地點、經銷商、渠道分類、產品系列、產品名稱、產品價格、銷售額、銷售數量等資料。
在瞭解資料後也不能急著開始分析,我們還要需要簡單瞭解業務背景,比如公司目前所處的市場狀況,重點銷售的區域、重點關注產品、產品型別、競品資料等等,這樣在資料分析過程更容易找到分析的思路,分析的結果也能夠發揮業務價值。
接下來就是資料分析的階段了,銷售資料分析主要就是從整體銷售額/利潤分析、產品線、價格體系這三個角度出發進行分析,具體如下圖所示:
1、整體銷售/利潤分析:
● 銷售額、銷量分析
分析近幾年的總體銷售額、銷量,與行業標準相比較,從而分析企業的業績狀況並判斷企業的業績變化型別。如果銷售額增長大於銷售量增長,說明公司增長主要來源於產品平均價格的提高,它反映了市場平均價格的提高或者是客戶產品結構升級
此類增長叫做結構性增長,反之,銷售額增長小於銷售量增長,說明產品大體不變,但是銷售的量、購買產品的顧客數量增多了,這種增長成為容量性增長。
● 時間趨勢分析
除了對比銷售額和銷量增長的大小之外,我們還可以從時間緯度分析銷售額、銷量的變化趨勢
● 季節性分析
很多的消費品行業存在明顯的季節性趨勢,根據季節性規律,分析銷售資料可以幫助我們對生產運作、渠道供貨、庫存控制等作出合理的規劃。
● 地區差異
瞭解整體銷售狀況後,我們還可以對區域的銷售資料進行分析,看看哪些地區銷售情況比差,找出原因並且改善,而哪些地區是銷售情況比較好,找出銷售好的原因,總結經驗應用到其他區域。
除此以外,我們還可以對企業銷售區域分佈和市場區域分佈作進行對比分析,思考目前企業銷售區域分佈的合理性,提出改進方案。
2、產品線分析
除了整體銷售額、銷量角度出發分析資料,我們可以從產品線角度分析銷售資料,從產品結構看重點產品和產品成長的合理性,企業的利潤源和銷售量是否對應,來規劃調整企業未來的產品結構。
3、價格體系分析
影響企業銷售額的一個重要因素就是單價,因此我們還可以對企業產品的總體價格結構進行分析,瞭解企業的優勢價位區間,合理調整價格結構。
● 價格體系構成:透過對價格體系結構的分析,找到價格區間劃分的標準,從而找到主導價位。
● 價格-產品分析:觀察主導價位區間的變化趨勢以及處於主導價格區間的產品構成和發展情況,從而分析主導價位產品成長空間。
● 價格-區域分析:分析各區域的價位構成分析,尋找各區域的主導價格區間以及主導價格區間內的產品,調整區域產品結構。
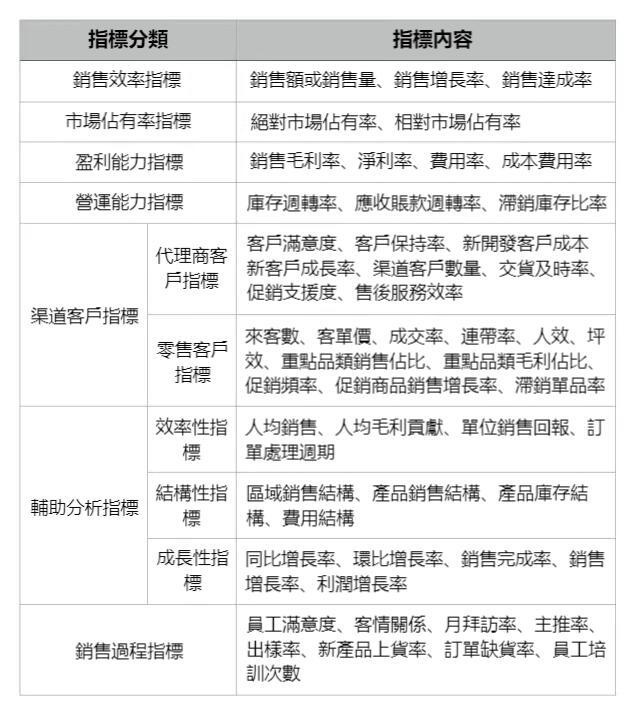
02 銷售資料分析指標
大概瞭解銷售資料分析的方向和思路,接下來我們再來看看銷售資料分析有哪些重點指標
03 分享一個簡單的案例
根據上述銷售資料分析的思路,給大家舉一個簡單的分析案例:對某飲料企業某年的銷售資料分析進行分析。
將整體銷售額和往年銷售額進行對比,發現全年銷售額比去年增長了5.4%,在將月度銷售額和往年同期資料對比,發現雖然整體銷售額上漲,但6月的銷售額卻比去年同期下滑了150萬,這時候我們就要對6月銷售額下滑的原因進行分析
緯度一:分析是哪個產品線出了問題?
發現銷售額異常,我們可以先從產品角度,對各類產品的銷售資料進行分析,看看每個品類的下滑佔比例是多少,找到造成銷售額下滑的主要商品。比方說,透過產品銷售資料分析,我們發現6月份銷售業績下滑的原因主要是因為A牛奶,下滑了40%,接下來我們還可以在針對A牛奶的不同包裝型別進行分析,更精準的定位銷售額下滑的原因。
緯度二:問題出在了哪個區域?
找到銷售額下滑的主要商品,我們還可以從區域緯度進行分析,看看問題出在了哪個區域。
緯度三:問題處在了哪個渠道?
定位到了區域,我們還可以從渠道緯度尋找原因,比如透過對XX地區A牛奶各渠道的銷售額分析,我們發現有兩個渠道下滑嚴重,一個是經銷市場渠道,另一個批發市場渠道。
透過以上的分析,我們就定位到了銷售額下滑的原因:"xx地區批發市場渠道和經銷市場渠道的A牛奶銷售下滑",然後我們再根據這個分析結論結合實際業務進一步尋找問題,是不是促銷形式發生了變化?商品價格發生了變化?還是競品發生了變化等等維度一:分析是那個品類的資料發生了變動?
04 分析工具
最後,做銷售資料分析最好使用專業的資料分析工具,就拿主流的FineBI來說,優點就是高效、好用,內建了大量分析模型和公式,免去了很多資料處理的步驟,非常方便。而且FineBI內建了豐富的圖表,做分析的時候可以把多張分析圖表放到一起,設定好聯動關係,就可以做出一張分析大屏,無論是分析還是演示都非常好用。
此外,FineBI還有資料聯動、鑽取功能,結合案例,我們發現了A牛奶的銷售額下滑了40%,就可以採用聯動功能,檢視是哪一區域的銷售額下降導致,進一步用鑽取功能,檢視這一區域內的哪一門店出了問題。




