在當前變化迅速的商業環境中,服裝零售企業正面臨多重挑戰,包括訂單碎片化、供應鏈成本上升及消費降級等問題。如何在保持競爭力的同時,實現市場需求與生產效率的平衡,成為關鍵議題。本文將全面剖析服裝行業的供應鏈現狀與挑戰,探討數位化轉型的價值與路徑,並介紹帆軟的解決方案如何助力企業構建高效、靈活、智慧的供應鏈體系。
01 服裝行業的現狀與挑戰
1.訂單碎片化
小批次快速返單成為主流,傳統大批量生產模式已難以滿足需求,導致庫存壓力增加。季節性強的市場需求變化,容易引發供需失衡,進一步影響企業資金周轉與成本控制。
2. 供應鏈成本上升
快速響應市場需求的小批量生產,提高了供應鏈營運成本,企業亟需打造高效、靈活的智慧供應鏈,以應對市場挑戰。
3. 消費降級
消費者對高性價比商品需求增加,壓縮利潤空間,同時對品質與服務提出更高要求,進一步加大企業營運壓力。
在這種背景下,數位化轉型成為企業提升競爭力的重要途徑。
02 供應鏈數位化轉型的核心價值
數位化轉型助力企業提升市場響應速度、最佳化庫存管理、增強供應鏈透明度及協同效率,進一步改善客戶體驗。以下是典型應用場景:
場景一:生產進度跟蹤
數位化系統可視化展示訂單狀態、生產線執行情況及延遲問題,提供即時警報,實現生產全流程監控。企業可透過手機或大螢幕,追蹤每款產品進度,提升生產透明度與效率。
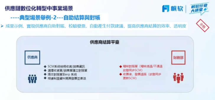
場景二:自助結算與對賬
透過自動化結算系統,企業能顯著減少人工操作,提高對賬效率與準確性。某服裝公司半年內完成4383份對賬,大幅降低財務工作量,優化資源分配。
場景三:供應商協同與監控
供應鏈協同管理使企業能清晰掌握供應商產能、訂單進展及品質管控,透過視覺化工具統一管理,避免溝通延誤,提高整體營運效率。
03 如何實現供應鏈數位化轉型?
帆軟基於服裝行業需求,提供整體數位化解決方案,涵蓋以下幾個層面:
1.頂層設計
制定數位化轉型藍圖,明確需求與痛點,強化集團管控結構及商業智慧應用,推動數據驅動事業發展。
2. 最佳化協同
聚焦供應商管理、產銷平衡及成本控制,整合產品研發流程,提升效率。
3. 後臺支援與執行
建立智慧工廠及財務管理系統,實現業財一體化,利用資料分析輔助決策,強化盈利性與成本掌控。
4. 資料視覺化
將複雜業務流程直觀呈現,助力快速發現問題與最佳化決策,實現市場需求匹配與供應鏈高效營運。
透過帆軟的解決方案,服裝企業可在數位化轉型中實現供應鏈運營的全面提升,助力企業迎接市場挑戰。






