說到NAS(Network Attached Storage,網路連接儲存設備),大家想到的是什麼呢?應該有70%的朋友會說NAS是一台多媒體儲存裝置或是專門養動物的下載機,其實台灣做NAS真的世界有名,軟硬體皆首屈一指,也拜台灣NAS廠的盛行,多媒體影音播放的功能似乎已經成為NAS中不可或缺的一環,大家選購NAS似乎也是以【多媒體影音播放】為優先考量,反而把NAS最原始的初衷【備份】給擺在之後,這對於NAS本身來說,真的是本末倒置。今日小編要來檢視身為NAS龍頭的Synology(群暉科技),看看【備份】這一塊的表現如何?由於Synology每年都推出新款NAS,不論家用2Bay還是功能更強的4Bay,甚至中小企業常見的8Bay,硬體功能是越來越強,速度也越來越快,但小編這次不追求最新款NAS,求的是以往機種的對【備份】的相容性,看看DSM6.0之後這些豐功偉業的老臣是否還能夠在時代的演進中,繼續保護資料的安全!以下內容皆是由DS214Play+DSM6.0.2-8451 Update9作示範。
Cloud Station 不僅是功能完整的跨平台同步軟體,亦可提供使用者更智慧的方式來備份個人電腦。 使用 Cloud Station 作為您的備份伙伴有數個優點。 首先,即時同步可提供較佳的復原點目標 (RPO),亦即當您不慎遺失電腦上的資料時,便能縮短資料遺失 (無法復原) 的時間以降低損害。 Cloud Station 不僅能即時同步,相較於須消耗大量頻寬的傳統備份方式,Cloud Station 更可替您大幅節省頻寬。 只要在您的 PC 用戶端設定檔案大小或檔案類型,便能夠在相同資料夾中輕鬆過濾掉不想備份的檔案。 針對同一檔案,Cloud Station 能保留多達 32 個版本,任一版本皆可從伺服器 (NAS) 端還原至 PC 用戶端。
【▼】DS214Play的作業系統預設光碟安裝只有到DSM5.0,所以安裝完後連上網路會進行DSM更新的動作,一口氣升級到最新的DSM6.0,以當年的雙核心CPU:Intel Atom CE5335@1.6GHz+1G RAM來說,看似不夠力,但應用程式的執行上倒是沒太大影響。

【▼】另外在控制台中,也要記得將【QuickConnect ID】設為好記的名稱,讓登入Synology NAS時不必再記一連串數字IP或是複雜的網址,快速又方便!

【▼】這次要檢視的部分是【備份】,所以開啟DSM熟悉的套件工具,【備份】所有的應用程式都在此,包含了有【Cloud Station Server】、【Cloud Station ShareSync】、【Cloud Sync】、【Glacier Backup】、【HiDrive Backup】、【Hyper Backup】與【Hyper Backup Vault】等。至於沒有享受到高階機種才有的快照功能【Snapshot Recplication】,的確是略為可惜了些。

【▼】作任何備份或資料同步動作之前,必需先了解誰是Server端,誰是Client端,避免資料錯亂,這邊小編統一把NAS稱之為被動的Server端,而作控制的一端則為主動的Client端。執行Synology備份動作時,需先把【Cloud Station Server】安裝好並啟動,簡單來說就是要將備份的【服務】給啟動,如同Windows常駐的程式一樣。

【▼】在【Cloud Station Server】->【總覽】中,可以下載Cloud Station用戶端軟體,包含Windows版的Cloud Station Drive與Cloud Station Backup。

【▼】在行動裝置上的用戶端軟體為DS cloud,提供iOS與Android版本,懶得到Apple Store或Google Play找,那就直接掃描QR Code吧!

【▼】最後在總覽的最下方是可以讓兩台Synology NAS作即時複製、同步的【Cloud Station ShareSync】教學說明,前提就是要在兩台Synology NAS上安裝好該軟體。

【▼】在【Cloud Station Server】->【用戶端清單】,主要查詢目前NAS上有那些使用者、用什麼裝置連線、用戶端類別、開始時間、狀態與IP Address。

【▼】【Cloud Station Server】->【日誌】內,能將使用者的所有動作一一記錄,可作為admin管理資料的分析。

【▼】最後在【Cloud Station Server】->【設定】->【同步設定】頁面中,有個很厲害的同步設定,竟然可高達32組的版本控管,一個月天天備份一次還很夠用,在版本淘汰機制有最早版本刪除或是由系統互動來判斷重要性高低,優先刪除重要性低的檔案,小編建議選擇最早版本刪除,畢竟大多資料還是累進式的,提供給大家參考。

【▼】【Cloud Station Server】->【設定】->【使用者同步限制】頁面,可以限制檔案的名稱、大小以及副檔名,甚至也可以套用到不同的使用者帳號上。

【▼】【Cloud Station Server】->【設定】->【其他】頁面,則是可以查看資料庫的位置與使用狀況,日誌太多也可以在此進行刪除的動作,不過小編認為日誌都是不大的文字檔,建議可以指勾選時間,然後選早於一年的刪除就好。

應用情境:上上網也會中毒?沒錯,近期令大家聞風喪膽的勒索病毒,只要你不小心點到廣告,就有可能會中毒,不管你在家中還是學校計中,最好都安裝【Cloud Station】用戶端軟體,即使中毒都還能回溯備份資料,以下就來介紹用戶端必裝的【Cloud Station Backup】與【Cloud Station Drive】。


Synology 的 Cloud Station Backup 應用程式,讓你能更輕鬆地將你在 Windows 或 Mac OS X 電腦上的資料備份至 Synology NAS 上。主要特點有:輕鬆還原任一時間點的檔案、即時、增量備份與利用篩檢程式精確備份所需檔案,真的連阿公阿嬤都會用。
【▼】【Cloud Station Backup】,這是Synology一種檔案備份服務,讓您在一台集中化的 Synology 產品上備份多部用戶端電腦的檔案。在設定用戶端備份任務之前,您須先在主機端 Synology 產品上安裝 Cloud Station Server 套件,並在每一台您欲備份的用戶端電腦上安裝電腦版 Cloud Station Backup。

【▼】安裝好用戶端【Cloud Station Backup】之後,就來進行備份設定,首先選擇戶用端用戶的目錄或檔案,第二部選擇要備份到NAS中的位置,當然備份規則也可以設定,例如像檔案捷徑、暫存檔(預設有.tmp .temp .swp .lnk )就不必備份,尤其大家常看到的Thumb.db及photothumb.db更是惱人,就直接將.db寫入黑名單吧!檔案備份大小也可限制,若填入0則沒有限制。

【▼】備份選項設定好之後,會請您再確認一下來源與目的位置是否正確,另外為了避免備份期間有使用者動到檔案,所以會建議是否設為唯讀,這邊請選好。

【▼】確認無誤後,直接套用就會開始進行備份的動作,算是相當的簡單好上手。

【▼】由於用戶端【Cloud Station Backup】是屬於常駐在右下角的程式,所以一有備份需求,可直接點擊來開啟,再選擇【設定】可重新設定備份來源、連線帳密與介面語言等。

【▼】五千多個1MB圖片檔,花了不到10分鐘就完成,可見備份這檔事對於現今NAS根本就是小事,反而多媒體的應用才是真正吃資源的地方。

【▼】這邊另外要提到的是,Cloud Station Backup 不支援Windows 磁碟機、Windows 捷徑 (Shortcuts)、Mac 替身 (Alias)、Windows symbolic links與隱藏檔。資料夾或檔案路徑包含下列字元:* : ? \ / " |或路徑超過 247 個字元、檔名超過 255 個字元甚至以~開頭的檔名也不備份。

【▼】至於有備份就會有還原,當然理想狀況最好用不到,不過還是要稍微介紹還原的步驟。在電腦用戶端將【Cloud Station Backup】給開啟,點擊【開啟還原瀏覽器】,畫面就會三大區域,第一個區域主要是備份過資料的絕對路徑,點開後就有點類似檔案總管的樹狀圖,右邊的第二區則顯示該目錄下的檔案清單,至於下方的第三區則是曾經備份過的時間列表,可依小時、每日、每週、月份與年份來顯示。

【▼】在第三區點選欲還原的資料,第一、第二區就會同步顯示要還原資料的絕對路徑,所以若你備份的資料在很多目錄底下,那就得一一點擊來展開,用絕對路徑你可以在不同本地電腦端還原資料,但用相對路徑的話,只要遇到有兩層相同路徑的話,恐會造成資料還原的錯亂。

【▼】資料還原就只要點選檔案按滑鼠右鍵即可還原,若前前後後有多版本,則可先瀏覽先前的版本,確認日期與時間,下載則是單純下載到指定的位置。

【▼】還原動作時會顯示還原檔案名稱、還原進度、日期與時間等資訊。

【▼】瀏覽先前的版本,最多可顯示32組,只要有對該檔案作更名、刪除、建立同名檔案等動作,都會產生一組版本出來,若都沒更動到檔案,則備份再多次也只有一個版本的還原檔案。


Cloud Station Drive 用戶端是一個應用程式,提供多台電腦間以及 Synology NAS 伺服器藉由網際網路進行檔案同步的解決方案,讓您簡單地隨處攜帶最新版本的文件及多媒體檔案。即使在沒有網路連線的情況下,您仍然可以編輯及瀏覽同步資料夾中的內容,當重新連上網路後,所有的修改會自動同步到其他的電腦以及您的 Synology NAS 中。
【▼】【Cloud Station Drive】也是一套讓您本地電腦與Synology NAS進行檔案同步的應用軟體,安裝過程如同【Cloud Station Backup】,先到套件中心的【Cloud Station Server】中下載並安裝用戶端【Cloud Station Drive】應用程式,接著一樣輸入QuickConnect ID、使用者名稱與密碼登入Synology NAS中。

【▼】接著就是選擇要同步的資料夾,分別是Synology NAS中的位置與用戶電腦端的位置,若要自己指定則可以點鉛筆符號來重新指定位置,預設都會先建立一個CloudStation的目錄。

【▼】進階設定中一樣有檔案過濾器,可限制同步檔案大小與不要同步的檔案或副檔名。

【▼】最後在同步模式的設定中,可設定同步方向與一致性檢查,建議把一致性檢查給勾選起來,確認雙方資料正確,至於要雙向還是單向,小編建議若你屬於常異地工作的人,就選雙向,若只是把NAS當備份用,就選單向即可!

【▼】設定好之後,在用戶端電腦就會出現【Cloud Station Drive】執行中的訊息,這樣才能確保雙方有進行同步資料的監控。

【▼】若是直接點兩下開啟【Cloud Station Drive】,則會出現【Cloud Station Drive】的主畫面,主要有同步任務、同步日誌、下載紀錄與設定四個頁面;同步任務中還有簡單教學,包含資料可直接用拖拉方式來同步、網路忙碌時可即時暫停同步作業與輕鬆分享您的檔案等。

【▼】【Cloud Station Drive】->【同步任務】,除了可以針對之前設定作更改之外,還可以新增對其他Synology NAS作同步任務。

【▼】若網路速度忙線時,也可以暫時停止同步作業,待網路順暢時再行同步也行。當然基本的編輯連線與取消連結也是必備的。

【▼】【Cloud Station Drive】->【同步日誌】,對檔案或目錄做了什麼處理,日誌中都能一一呈現。

【▼】在【Cloud Station Drive】->【設定】中,可以設定顯示狀態、代理伺服器與檔案保留的處置作為等。

【▼】在用戶端的電腦中,可以針對喜歡的檔案按右鍵複製到用戶端的CloudStation目錄中,進而透過同步方式到Synology NAS上。

【▼】在用戶端的CloudStation同步目錄中,針對目錄或檔案可以建立分享連結並設立有效期間給親朋好友,若有不想同步的目錄,也可獨立將其停止同步。

【▼】至於在用戶端的CloudStation同步目錄中的檔案,還可以瀏覽先前的版本,版本控管數量一樣是由【Cloud Station Server】作設定。

【▼】同步任務不限制一個,可以同時設好幾個即時同步,把用戶端同步目錄給打開,能發現目錄上的圖示多了個同步雲,代表該目錄底下的內容都會被同步。

【▼】放大來看可以發現檔案或目錄上有紅、綠、藍三種顏色,紅色叉叉代表無法同步、藍色迴轉代表正在同步中,而綠色打勾則是同步完成!

【▼】在同步的過程中,若同步路徑消失或是權限異動,都會跳出紅色警示代表狀態異常,這時整個同步作業就會暫停。

【▼】當然同步很順利的話,就會出現綠色的勾勾表示雙方已是最新狀態,點選檔案旁邊的資料夾可直接開啟用戶端同步路徑資料夾,旁邊的分享連結按鈕可讓檔案分享給網際網路上的親朋好友知道。

【▼】實錄【Cloud Station Drive】在電腦Client端與NAS Server端進行【同步任務】。
https://www.youtube.com/watch?v=SvGH4nexki8

備份資料除了使用者安心之外,誰最開心?也許您會說就NAS廠阿,錯!其實真正賺錢的是硬碟廠,因為你組了RAID,隨隨便便就要2~4顆,這其中的利潤多高阿~每個買NAS的用戶不一定都是土豪,所以不可能無止盡的一直備份資料到NAS上,那要怎麼辦呢?Synology【Cloud Sync】的服務幫您設想好了,那就是備份到免費的公有雲上面,免費用又不佔空間,讓資料安全更進一步,以下內容就是介紹【Cloud Sync】如何將公有雲與私有雲進行同步備份,讓您獨享【公】【私】不分的最高境界!
應用情境:立花瀧與宮水三葉身處不同年代,就是靠著同步來感應雙方的世界,這麼神的科技,還不趕快來體驗!

【▼】首先與其他備份服務一樣需先到套件中心安裝好【Cloud Sync】應用程式,接著開啟後,先看看左下角齒輪符號的系統設定,有同步任務數量的調整,這邊會與您家中的網路速度有關,網路頻寬夠大的話,建議可以把數量增多,以加速同步動作;再來是重新連線時的預設動作,建議選擇重新從公有雲下載,而不要選同步刪除公有雲,以免資料一刪而不復返。

【▼】【Cloud Sync】最大的好處就是能連接20種公有雲的服務,不能說100%都是Free的,但有8成都是免錢的,常見的有Dropbox、Google Drive、OneDrive、Amazon Drive、百度雲、Box、S3、hubiC、HiDrive等。

【▼】小編以Dropbox、HiDrive作示範,先來新增同步任務,需授權給Synology使用。

【▼】第二個步驟是選擇本地路徑(Synology NAS要同步的路徑)與遠端公有雲的同步路徑,同步方向有「雙向」、「下載遠端異動」與「上傳本地異動」三種。「雙向」很單純,你在本地刪除了某個A檔案,公有雲上的A檔案自然也會自動消失;若您的公有雲夠穩定(如Google Drive),建議可以選擇「下載遠端異動」,如此一來【Cloud Sync】就只會將公有雲上異動的檔案給下載回來,在本地端Synology NAS中的檔案有任何變動都不會影響到公有雲,可避免誤刪檔案的情況發生。在這個頁面中還可以對資料加密,加強公有雲的私密問題。

【▼】上一步完成之後,會列出項目清單給您再次確認,下方進階設定中還能針對本地路徑中的目錄,各別勾選是否要同步,這邊檔案過濾器的功能,能限制同步檔案大小與類型,打勾代表要同步,所以若有不想同步的檔案類型,請取消勾選。

【▼】由於前面小編有針對資料作加密,所以完成設定時會自動下載加密金鑰壓縮檔,可以直接從瀏覽器作匯出動作。

【▼】雙方資料同步時,在DSM6.0的主畫面中能即時查閱,必要時也可以暫停,等到閒置時再同步即可,不過得注意公有雲單檔支援的大小。

【▼】【Cloud Sync】新增的任務都可以在主畫面中查閱總覽、任務清單、設定與日誌。【總覽】中能清楚知道目前同步的狀態與連線資訊,並管理暫停同步或是取消連結。

【▼】【Cloud Sync】->【任務清單】,可以知道本地與遠端同步的路徑,若您在遠端公有雲的根目錄作為同步目錄,就沒辦法在此公有雲中再新增子任務。

【▼】【Cloud Sync】->【設定】,能設定處理週期的秒數與上下傳流量的控制,0代表不限制流量。

【▼】【Cloud Sync】->【日誌】,提供了所有檔案或目錄發生的事件、日期與時間。

【▼】目前Free的公有雲就屬OneDrive最大方,提供了高達105GB,加上金主是微軟,絕不可能無預警說收就收,整整是家中硬碟的10倍之多,誰說備份要花自己的錢買硬碟呢?

【▼】此外在Google Drive公有雲中,除了同步備份外,在下載遠端異動的單向同步中還提供了將Google文件轉檔成微軟 Office相容文件或Jpeg格式,是眾多公有雲中,較為特殊的服務。


【DS Cloud】是 Cloud Station 在行動裝置上的對應版本。它能讓您選擇 Synology NAS中要同步至行動裝置的資料夾,並提供離線檢視。【DS cloud】亦提供同步條件的完整控制功能:您可為每個資料夾設定檔案大小上限及要同步的檔案類型。
應用情境:初音未來表示DS Cloud App只要是手機或平板,不論Android還是iOS都能拍照上傳我的照片回傳到家中NAS唷~

【▼】Synology 【DS Cloud】 App在Android與iOS平台都有提供,由於前面NAS上已經設好QucikConnect ID,所以直接輸入帳密即可登入,這邊也提供了SSL加密機制,若有重要資料傳輸時,可以將起服務給勾選起來。

【▼】登入後會進行兩端同步資料夾路徑的設定,NAS端預設會放在home目錄下,而行動裝置則是預設在根目錄底下。

【▼】【DS Cloud】選項的部分,這邊的本地端路徑,指的就是行動裝置上的位置,若是您是整個行動裝置都要同步,則建議可選擇根目錄再把同步子資料夾給勾選起來,配合全部的同步檔案格式,這樣就萬無一失了。另為針對行動裝置在外電力不是很充足的奇況下,可選擇僅在Wi-Fi模式下才備份或是停止背景同步。

【▼】在【DS Cloud】同步備份的檔案大小,最大提供到單檔10GB,最小則1MB;同步方向有雙向同步、單向上下傳,可依用戶習慣作選擇。

【▼】上一步確認完畢後,就會開始進行雙方同步的動作,在【DS Cloud】上方選單則能切換 Cloud Station、最近變更與最近開啟的歷史紀錄。

【▼】針對在NAS中的檔案與目錄一樣可以透過行動裝置+【DS Cloud】App來進行基本檔案的操作,如刪除、更名、複製或移動等。

【▼】【DS Cloud】App不只能備份到一台NAS上,若有多台Synology NAS,則可以實現Cloud Station異地備援的夢想,圖中最右邊是【DS cloud】App介面的相關設定,建議可以將檔案更新給勾選,讓App隨時保持最新的狀態,小編測試時的版本為V.27.1-283。

【▼】雙方資料同步完,可以一一作檢視,基本上資料的完整性是完全鏡射的,不會遺漏任何蛛絲馬跡。

【▼】出門外出,【DS Cloud】App就如小7一樣,24小時不中斷隨時隨地保護您的資料。

資料同步與資料備份,在資料保存性上面,是一體兩面的東西,差別就在於資料量的多寡與存取的次數,小編認為容量小、常編輯的檔案可以透過同步的方式,若容量超過1GB或較少更動的資料,建議還是使用單純備份較為適當。Synology針對備份還提供了兩款強大的備份工具【Hyper Backup】與【Snapshot Replication】,由於Snapshot Replication關係到Btrfs檔案系統,這是個還蠻新穎的技術,但此套件並非向下相容舊款NAS,小編在此先以【Hyper Backup】為主,對【Snapshot Replication】快照有興趣的網友們,可參閱小編先前介紹的DS916+檔案總管不求人。
Synology在2011年DSM3.X時有推出過一個名為Time Backup的快速備份方案,到了DSM6.0更名為【Hyper Backup】,功能更加強大了,可讓您在Synology NAS 上手動或排程備份各種類型資料 (系統設定、共用資料夾、應用程式 / 套件),並支援 Windows 與 Linux平台來備份,更可以將資料多目的地備份到本地端共用資料夾與外接裝置、網路共用資料夾、rsync 相容伺服器以及公有雲,利用多版本備份保留高達 65,535 份備份資料,更可依據個人設定 (刪除最舊備份版本或採用 Smart Recycle 條件),自動執行版本刪除等。
應用情境:傳統公司的黑心老闆與只會傳統磁帶備份的機房科長,常常為了備份搞的六日不能回家,最近公司來了一位新人小吳,為什麼小吳能那麼有自信呢?難道打算六日加班?因為他使用的是Synology NAS可以排程備份的Hyper Backup,不但速度快,而且又穩定,加上能異地備份,讓一例一休正式成為歷史...

【▼】【Hyper Backup】本身支援了兩台Synology NAS作備份,來源端的NAS需安裝【Hyper Backup】套件,目的端的NAS則需要安裝【Hyper Backup Vault】,連接埠預設為6281,可透過控制台中的通訊埠轉送來設定,其餘備份方式如以下步驟:安裝方式為【套件中心】->【安裝Hyper Backup】->【主選單執行】

【▼】【Hyper Backup】備份可分兩種,一種是實體備份任務,另一種是識別到儲存邏輯設備上的LUN備份任務,讓LUN在“物理硬碟”上備份一個或多個分區的檔案系統,對組RAID的人來說產生VOLUM邏輯設備算是相當好用。

【▼】小編以實體備份任務作示範,執行就會跳出備份精靈,能本地共用資料夾備份、遠端Synology NAS備份與公有雲備份,而提供的雲端空間有Dropbox、Google Drive、hubic、HiDrive、HiCloud S3、AZR、SFR等。

【▼】Google Drive授權給【Hyper Backup】進行資料讀取的權限,並要求IP權限的允許。

【▼】接著輸入遠端欲備份的目的資料夾與目錄名稱,建完之後就會在Google Drive空間中多出該資料夾與目錄。

【▼】【Hyper Backup】不愧是最強備份,就連NAS安裝的套件都能備份,不過在備份時請確認該應用程式並沒有在執行中,若在執行中,會自動將其應用程式給暫停。

【▼】備份設定中,能啟動任務通知、系統設定的備份、壓縮備份、加密傳輸與排程設定,排程設定小編就設定在凌晨1點23分。

【▼】其中排程設定若完成設定會在控制台中的任務排程表自動產生任務。

【▼】備份版本數量的設定,小編設定256個,這邊會依你自動排程作計算,也就是說9個月後,會進行刪除舊版本數量的動作。

【▼】而刪除版本數量又分從最早開始刪除或是Smart Recycle方式。Smart Recycle的規則是24小時內,每小時保留一個版本,系統將會保留每小時中最早的版本。 小編設定256個後,經排程與刪除規則計算後,可保留將近4年之久的資料,真的好聰明。

【▼】當然上述兩種方法都不喜歡的話,【Hyper Backup】也提供自訂保留版本的規則,就看你的資料大小與重要性而定。

【▼】按下套用之後,就會詢問你是否馬上進行備份,或是要等到排程到時再備份都行。

【▼】由於是備份到雲端,所以備份速度受限於網路頻寬,建議像小編將排程排在凌晨睡眠時段,比較不會影響到一般上網速度。

【▼】Synology Hyper Backup的日誌事件寫得特別詳細,最新的會放在最上面,只要有取消,就會顯示紅色Error,一方面能還匯出檔案作分析,難怪企業用戶都愛不釋手。

【▼】有備份就會有還原,還原功能在Hyper Backup主選單左下角時間回溯的圖示,會依時間列出您所有備份過的任務。

【▼】由於系統設定被備份,所以還原時也會同時還原,要小心還原較久遠的備份檔有覆寫的衝突,因為設定很有可以差很大,除非都是近期的備份甚至NAS系統回溯,否則不建議還原系統設定。

【▼】Hyper Backup的備份功能真的很強大,支援平台又多,為的就是建立多版本備份任務,將 NAS 中的資料備份至外接儲存裝置、另一台 Synology NAS 或公有雲服務上,防範意外刪除資料或 NAS 遭到物理上的傷害。

【▼】這次小編來試試備份於外接硬碟的方式,要備份於外接硬碟,那就必須把將USB連接線插在DS214PLAY的USB端口上。

【▼】備份設定中還多了個備份完畢後,自動移除外接裝置,算是相當貼心。

【▼】刪除版本的差異,以最早版本刪除可以約4週的資料,而選擇Smart Cycle則可以保留到5週,端看個人需求來設定

【▼】備份完畢後就可以看見目的地是離線的狀態,就代表外接裝置已經自動移除囉~

【▼】若有天想要還原備份料,可以利用桌面工具 Hyper Backup Explorer 還原先前備份的版本。

【▼】備份統計可以分析每月與每年的備份情狀,可以適時增添臨界值來警示,避免硬碟不夠,建議至少設定NAS硬碟的50%,這樣至少還能本地資料複製部會綁手綁腳的。

【▼】備份的資料,有時最怕硬碟實體故障,這時可檢查備份完整性,確保還原沒有問題。

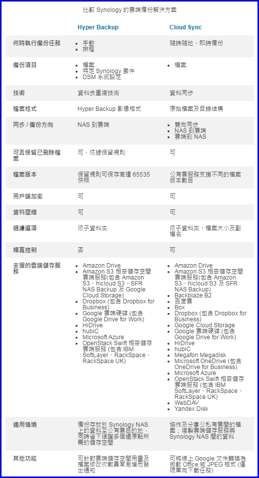
【▼】小編最後總整一下官方Synology NAS在雲端的解決方案。

【▼】Synology NAS三大備份王牌大PK:【Snapshot Recplication】VS 【Hyper Backup】 VS 【Cloud Station Backup】。

備份這檔事到底重不重要?其實真的要遇到狀況才會知道痛,小編以前在學生時代都認為備份不重要,反而希望硬碟空間能裝越多遊戲越好,系統中毒、硬碟壞軌,大不了再重灌或是再買顆硬碟,我想現在有這種心態的人應該還是不少。不過隨著小編念研究所、出社會之後,才發現備份真的很重要,因為不論畢業論文還是企劃提案,絕對不是一兩天就可以完工的,過程中一定會修訂很多版本,這時若沒備份,一出問題就可能延畢甚至丟掉工作,這壓力實在不輸給開遊覽車的辛苦司機們,而備份方式的演進也從傳統隨身攜帶的USB、外接式硬碟 -> 寄到電子郵件內 -> 儲放於網路雲端的免費空間,近期更拜行動裝置的盛行、勒索病毒的氾濫,讓NAS趁勢崛起,漸漸將備份習慣改存到現在家家戶戶都人手一台的NAS中,真正體會前人所謂「狡兔有三窟」、「雞蛋不該放在同一個籃子中」的真正含意。
【▼】面對眾多的伺服器資料,MIS工程師光是備份就一個頭兩個大了,如何輕鬆備份,實在值得探討。

Synology NAS所搭載的DSM6.0,提供多元性的備份方案,從用戶端電腦同步備份到NAS、多台NAS間的異地備份到公/私有雲單雙向同步備份,加上高階機種才有的快照【Snapshot Recplication】功能,其資料備份之完整性,實在令人很安心。或許有人會覺得說為什麼不將備份拓樸給統一,而要分那麼多軟體來區隔,功能上來說已經重複了,其實小編也是會有這樣的疑慮。
【▼】Synology NAS所搭載的DSM6.0,提供多元性的備份方案,未來還有快照這個生力軍,想要怎樣備份都行!

以功能最強的Synology Hyper Backup來說,已包含了NAS to NAS、NAS to Server 與 NAS to 雲端,只差在沒有PC to NAS,完全可以取代異地遠端備援的【Cloud Station ShareSync】,要區分的用意,小編是覺得要讓大家不要搞混NAS何時當Client?何時當Server?尤其在同步時最容易出錯。畢竟NAS已經成為家庭必備的用品,小朋友或老人家多多少少都會用到,配合帳號權限的設定,一般家庭用到【Cloud Station Backup】、【Cloud Station Drive】或【Cloud Sync】的機率最大,加上【Cloud Station Server】支援Windows、Mac、Fedora與Ubuntu平台,應用面相當廣闊;另外考量行動裝置上的資料,也推出【DS Cloud】讓行動裝置能與NAS間互通有無。至於公司或是較為重要的備份工作,建議還是使用【Hyper Backup】與【Hyper Backup Vault】來多重備份,包含小額收費的公有雲空間【Glacier Backup】與【HiDrive Backup】等,都是確保硬體故障或人為意外刪除時還能保住最後一絲的希望。至於大家最關心資料同步備份的速度,小編以預設DSM5.0的DS214Play來測試,升級DSM6.0之後,大檔案平均同步速度提升了有1.3倍,小檔案傳輸率更是提升了有6倍之多,看來DSM6.0已經將DSM5.0啟動metadata的時間大幅減少,讓Cloud Station備份、同步更有效率。













